Csoport neve: TheBoyz

Feladat sorszáma: H3

Feladat címe: Specifikációs fázis dokumentum






SRS Dokumentum




Gyakorlatvezető::

Mileff Péter


Csoport tagok:


Longaver Szabolcs

ECY3RI

jobbranyitbaltazar@gmai.com

Zagyva Zsombor Gábor

FXVAUU

zsombor.zagyva@gmail.com

Laczik Péter

VG5EHA

peterlaczik04@gmail.com

Valkó Attila László

U7W4RZ

valkoatti@hotmail.com

Szekeres Bendegúz

Z3VP2R

imp.bende@gmail.com

2024-10-30


Történet


Dátum

Verzió

Leírás

Szerző

2024-10-23 1.0 Struktúra megalkotása Valkó Attila László
2024-10-24
1.1
1, 4, 5, 6 pontok elkészítése
Laczik Péter
2024-10-26 1.2 2, 7, 9 pontok elkészítése Longaver Szabolcs
2024-10-26 1.3 8 pont elkészítése. Valkó Attila László
2024-10-27 1.4 Szerkesztés/tartalombővítés, 10 és 11 pontok első verziója Longaver Szabolcs
2024-10-28 1.5 3 pontjai elkészítése Zagyva Zsombor Gábor
2024-10-29 1.6 11.2,11.3,11.4 pontokhoz tartalmak fűzése. Valkó Attila László
2024-10-29 1.61 Kisebb szerkesztések, formai hibák javítása Longaver Szabolcs
2024-11-04 1.7 3 bővítés Zagyva Zsombor Gábor
2024-11-05 1.75 3 bővítés Zagyva Zsombor Gábor
2024-11-05 1.8 3 bővítés Valkó Attila László
2024-11-07 1.85 3 bővítés Zagyva Zsombor Gábor
2024-11-09 1.9 3 bővítés Zagyva Zsombor Gábor
2024-11-09
2.0
3 bővítés
Laczik Péter
2024-12-04 2.01 Longaver Szabolcs

Tartalomjegyzék

1. Bevezetés

2. Áttekintés

3. A rendszer funkciói

3.1 Main menu és beállítások

3.2 Játék mentése és betöltése

3.3 A D20 rendszer

3.4 Karakterkészítés

3.5 Párbeszéd és választások

3.6 Harcrendszer

3.7 Küldetéskezelés

3.8  Leltárrendszer

3.9 Co-op

3.10 Tábor és pihenő menü

3.11 Karakterek mozgása

3.12 Környezettel való interakció

3.13 Cinematic

3.14 Térkép és navigáció

3.15 kereskés és csere rendszer

3.16 Tárgy készítés és fejlesztés

3.17 Kamera mozgás

3.18 Társak jóváhagyási rendszere

3.19 Dinamikus események és időjárás

3.20 Lények

3.21 Kampányszerkesztő

4. Használhatóság

5. Megbízhatóság

6. Teljesítmény

7. Támogatottság

    7.1 Kódolási szabványok, elnevezési konvenciók

    7.2 Hibajavítás

8. Tervezési korlátozások

9. On-line dokumentáció és Help rendszer

10. Felhasznált kész komponensek

    10.1 Monogame

11. Interfészek

11.1. Felhasználói interfészek

11.2. Hardware interfészek

11.3. Software interfészek

11.4. Kommunikációs interfészek

12. Alkalmazott szabványok

13. Mellékletek



1. Bevezetés

Projekt neve: The Tempest Throne (továbbiakban TTT)

Általános leírás: A TTT egy fantasy világban játszódó, történetközpontú CRPG, amely a D&D 5e újragondolt szabályrendszerén alapul. A játék célja egy epikus kaland történetének elmesélése, ahol a játékosok karakterük fejlődésén és döntéseiken keresztül hatással vannak a környezetükre és a történet alakulására.

Ebben a dokumentumban a játékkal kapcsolatos követelményeket és részeket fogjuk meghatározni.


2. Áttekintés

A TTT célja, hogy mély történetvezetést, szabad karakterfejlesztést, valamint dinamikus világot kínáljon a játékosoknak. Habár az ehhez hasonló videojátékok kvázi reneszánszukat élik az elmúlt néhány évben a túlnyomó többségük nem aknázza ki a médiumban rejlő potenciált, és nem kínál eléggé szabad élményt a felhasználó számára. Ezt a piaci rést kívánja betölteni termékünk.
A fő célcsoportunk az RPG játékok kedvelői, de a megcélzott felhasználóink körébe tartoznak a tartalomgyártók, influenszerek és a modderek is. Utóbbi csoportnak egy kampányszerkesztő eszközt is biztosítunk a gördülékenyebb felhasználói tartalom készítéséhez.
Egy videojáték fejlesztése és működtetése során számos megkötés befolyásolhatja a játék végső formáját és sikerét. Mivel a CRPG játékosok sokféle hardvert használhatnak, alapvető fontosságú, hogy a játék rendelkezzen grafikai skálázhatósággal. (Például változtatható kell legyen a felbontás és a grafikus effektek minősége stb.) Továbbá a fejlesztés előreláthatólag egy hosszú, több évet igénybevevő folyamat, ezáltal a fejlesztési költségek magasak lehetnek. A játéknak ezen felül minden ország jogszabályi és szabályozási követelményeinek is meg kell feleljen: nem értékesíthető úgy a globális piacon, ha nem felel meg egyes országok adatvédelmi szabályainak vagy tartalmi előírásainak.
A projekt fejlesztésére a következő feltételezések és függőségek vannak hatással:
Ezen felül a követelményeket az alábbi módon csoportosítjuk:
  1. Teljesítmény: A játék különböző hardvereken stabilan, zökkenőmentesen és magas (legalább 60) FPS számmal kell fusson. A töltési időket a felhasználói élmény javítása érdekében minimalizáljuk.
  2. Biztonság: A TTT online funkióiból fakadóan kulcsfontosságú, hogy játék közben mind a felhasználó saját adatainak biztonságát, mind a játékélmény zökkenőmentességét biztosítani tudjuk. 
  3. Felhasználóbarátság: A játék interfésze interfésze könnyen kezelhető kell legyen. Az ikonok elrendezése, a betűméret és a gyorsbillentyűk egyaránt testreszabhatóak.
  4. Megjelenés: A játék grafikája részletgazdag és magas minőségű, hanghatásai pedig az immerzió megőrzése érdekében realisztikusak és megfelelően pozicionáltak.

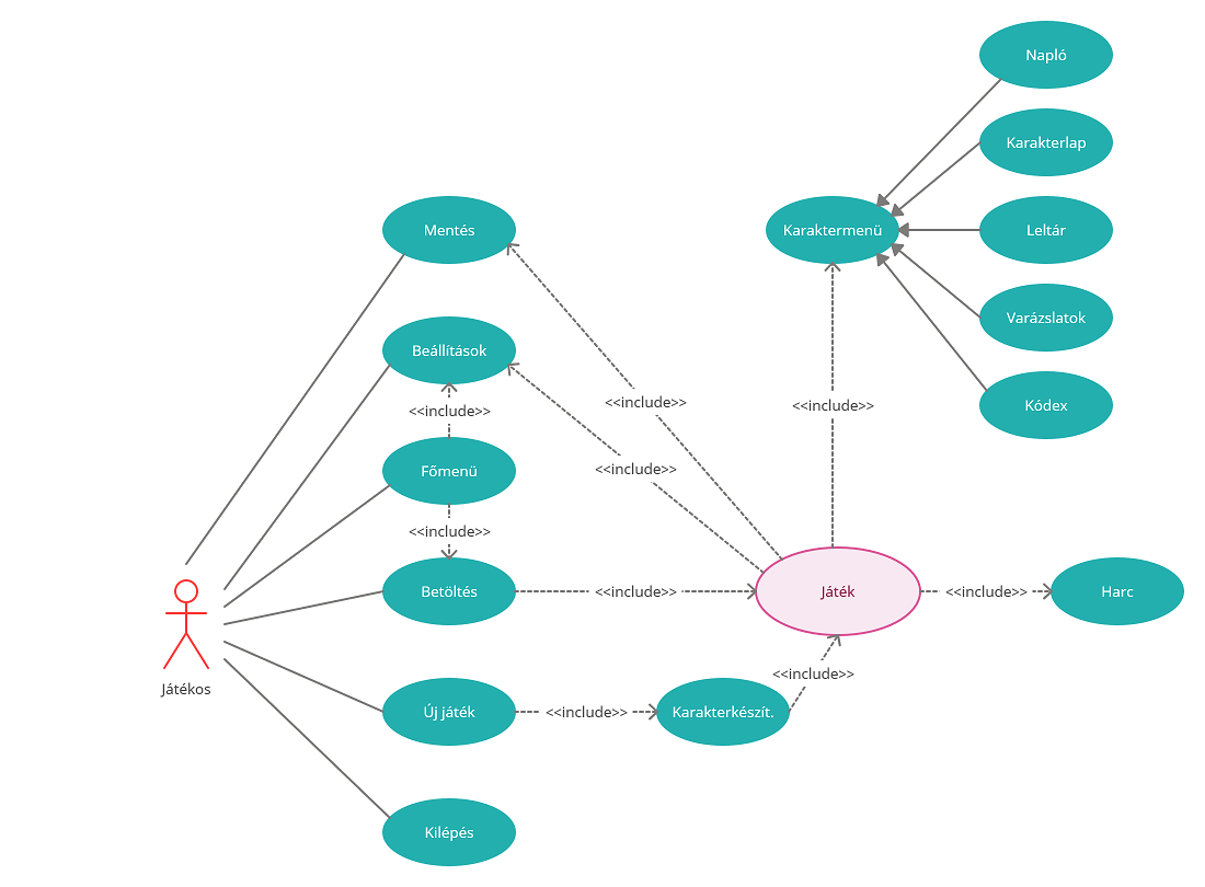
3. A rendszer funkciói

A TTT az alábbi funkciókkal rendelkezik:

Aktorok: Játékos, Rendszer, NPC

Alpontjaiban részletezve a use-case-ek

3.1. Main menu és beállítások

Leírás: Lehetővé teszi a játékosok számára, hogy hozzáférjenek és módosítsák a játékbeállításokat a hang-, videó-, játékmenet-, interfész-,  és vezérlőelemekhez.
Preconditions: A játék elindult, és a játékos belép a főmenübe.
Postconditions: Frissített beállítások a játékmenetre vagy a felhasználói felületre vonatkozóan.
Main Flow:
Alternate Flows: Alapértelmezett beállítások visszaállítása
Exception Flows: A nem támogatott konfigurációk visszaállhatnak az alapértelmezett beállításokra.

3.2. Játék mentése és betöltése

Leírás: Lehetővé teszi a játékosok számára hogy elmentsék az előrehaladásukat vagy korábbi játékállást visszatölthessenek.
Preconditions: A játéknak folyamatban lévőnek vagy szüneteltetettnek kell lennie.
Postconditions: A játék állapota elmentésre vagy visszaállításra kerül.
Main Flow:
Alternate Flows: Az automatikus mentés bizonyos helyeken automatikusan eltárolja a játék előrehaladását.
Exception Flows: Nem elegendő tárhely megakadályozza a mentési fájl létrehozását.

3.3. A D20 rendszer

    Leírás: A játékban minden karakter és szörny hat fajta képességpontszámmal rendelkezik. Erő (STR), ügyesség (DEX), alkat (CON), intelligencia (INT), bölcsesség (WIS),
és a karizma (CHA), általában 3 és 18 között mozognak a legtöbb kalandor számára. (A szörnyek pontszámai lehetnek:1 és 30 között).

Képességpont Módosító Képességpont Módosító Képességpont Módosító Képességpont Módosító
1 -5 8-9 -1 16-17 +3 24-25 +7
2-3 -4 10-11 +0 18-19 +4 26-27 +8
4-5 -3 12-13 +1 20-21 +5 28-29 +9
6-7 -2 14-15 +2 22-23 +6 30- +10

Ezek a képesség pontszámok, és a belőlük származó képességmódosítók, az alapja minden d20 (1 és 20 közötti random szám) dobásnak, amit a játékos dob egy karakter vagy szörny nevében.
Az Ability check-ek, a támadódobások és a mentődobások a legfontosabbak. A d20-hoz hozzáadódik(negatív is) a hat képességpontszám egyikéből származó módosító, és ez néha jártassági bónuszt is tartalmaz, hogy tükrözze a karakter sajátos képességeit. Az osztály jellemzője, egy varázslat, egy adott körülmény vagy valami egyéb hatás bónuszt vagy büntetést adhat a csekkhez. Ha a végleges d20 megegyezik vagy meghaladja a célszámot, az ability check, támadódobás, vagy mentődobás sikeres. Különben az egy kudarc.
Az ability check vagy mentődobások célszámát nehézségi osztálynak (Difficulty Class-DC) nevezik. (Siker: d20+minden módosító >= Cél DC) A támadódobások célszámát pedig páncélosztálynak (Armor Class-AC) nevezik. (Siker: d20+minden módosító >= Cél AC)
A dobást befolyásolja még az előny, vagy hátrány
Előny: Két dobás közül a magasabb
Hátrány: Két dobás közül az alacsonyabb
Törtet minden esetben lefele kerekítünk.

Fegyverrel végrehajtott támadás sikeressége:
d20 + jártassági bónusz(ha jártas a fegyver használatában) + fegyver specifikus képpességpont módosító >= CÉL AC

Spell támadás sikeressége:
d20+ jártassági bónusz + spellcasting képességpont módosító
(minden kaszt elsődleges képességpontja) >=CÉL Spell save DC

Spell save DC = 8 +  jártasság bónusz + képesség módosító

    Precondition: Karakter-, NPC-nek szüksége van egy Ability check-, támadó-, mentődobásra.
    Postcondition: Siker vagy kudarc meghatározva
    Main Flow:
    Alternative Flow: kétszer dob és a magasabb/alacsonyabb(előny/hátrány) dönt

3.4. Karakterkészítés

Leírás: Lehetővé teszi a játékosok számára, hogy személyre szabjanak egy egyedi karaktert a faj, alfaj, kaszt, háttér, megjelenés és egyéb tulajdonságok kiválasztásával. (Szint lépéskor ennek egy korlátozott verziója van érvényben)
Szintlépésnél nem változtaható a faj, háttér. 12 szint áll rendelkezésre a játékosnak melyeket tapasztalat pont szerzéssel tud elérni. Tapasztalat pontot ellenfelek megölésével lehet szerezni.
Szint Tapasztalat pont Jártasság bónusz Szint Tapasztalat pont Jártasság bónusz
1 0 +2 7 23,000 +3
2 300 +2 8 34,000 +3
3 900 +2 9 48,000 +4
4 2,700 +2 10 64,000 +4
5 6,500 +3 11 85,000 +4
6 14,000 +3 12 100,000 +5

    Faj:  
Faj Leírás Méret Súly Sebesség jellemzők
Törp A törpök olyan terhelhetőek és hajthatatlanok, mint a kőből készült otthonaik, a legkiválóbb harcosok, bányászok és kovácsok közé tartoznak Faerúnban. Közepes: 120 és 150cm között 80kg  8m +2 CON
Éjjelátás:
18m-ig

Törp ellenállás: Előny méreg mentődobásokkal szemben,1d4 ellenállás méreg sebzés ellen
Törp harci tréning: Jártasság csatabárd, kézi fejsze, kalapács
Kő ravaszág: Kőművességgel kapcsolatos INT csekknél jártasnak bizonyul Történelemben és megduplázza a jártassági bónuszt.
Elf Az éteri arccal és hosszú élettartammal az elfek otthonosan mozognak a természet erejével, fényben és sötétben egyaránt virágoznak. Közepes: 150 és 180cm között 50kg 9m +2 DEX
Éjjellátás: 18m-ig
Élénk érzékek: Jártasság érzékelési készséghez
Fey ősök: Előny csábítás elleni mentődobásban, és mágia nem altathat el
Transz: Nincs szüksége alvásra
Félszerzet Kicsi, de jó képességű félszerzetek az otthon és a kandalló kényelmét részesítik előnyben, de természetes szerencséjük és ügyességük remek kalandorokká teszi őket Kicsi: 90cm átlagosan 25kg 8m +2 DEX
Szerencse:
Amikor 1 est dob támadó-, mentődobásban, ability check-ben, dobhat egy újat
Bátor: Előny megfélemlítés elleni mentődobásokban
Félszerzet fürgeség: Bármely lény között mozoghat amelyik mérete nagyobb.
Ember A legelterjedtebb faj Faerúnban, a kitartásuk, kreativitásuk és végtelen potenciáljukról ismertek Közepes: 150 és 180cm között 60kg 9m +1 Minden képességpontra
Sárkányszülött Büszke faj, a tudást és klánukat részesítik előnyben minden felett. Egykoron a sárkányok rabszolgái voltak. Arra törekednek hogy önellátóak legyenek, Nem akarnak senki álltal kihasználva lenni Közepes: átlagosan 180cm 120kg 9m +2 STR, +1 CHAR
Sárkány ősök:
Választhat egy sárkányformát(sav, villám, tűz, méreg, vagy)
Sebzés ellenállás: Sárkányformától függően 1d4
Sárkánytűz: Sárkányformától fűggően 2d6 sebzés
Gnome Kicsi, okos, és energikus, gnómok a hosszú életüket Faerún felfedezésével töltik. Kicsi: 90 és 120cm között 30kg 8m +2 INT
Gnome ravaszság:
Előny minden INT, WIS, CHAR mentődobásoknál mágia ellen
Éjjellátás: 18m-ig
Fél-elf Kíváncsi, ambíciózus, és alkalmazkodó, a fél-elfeket örömmel fogadják mindenhol, de igazábol semmit sem tudnak az otthonuknak nevezni. Közepes: 150 és 180cm között 50kg 9m +2 CHAR, és további 2 szabadon választható képességpont +1-el növelhető
Fey ősök: Előny csábítás elleni mentődobásban, és mágia nem altathat el
Éjjellátás: 18m-ig
Készség sokoldalúság: Két készségben szerez jártasságot választás szerint.
Fél-ork Heves érzelmekkel teli lények, a félorkok hajlamosabbak cselekedni, mint elmélkedni Közepes: 150 és 180cm között 70kg 9m +2 STR, +1 CON
Éjjellátás: 18m-ig
Fenyegető: Jártasságot szerez a megfélemlítési készségben.
Könyörtelen kitartás: Amikor 0-ra csökkenne a hp, de nem ölték meg azonnal, 1-hp ra csökken helyette
Vad támadások: Amikor kritikus találatot ér el közelharci fegyveres támadással, akkor dobhat még egyszer, és hozzá adja az extra sebzést
Tiefling A Kilenc Pokol ördögeinek leszármazottai Faerúnban állandó gyanakvással szembesülnek. Szerencsére rejtélyes képességeik természetes túlélőkké teszik őket Közepes: 150 és 180cm között 70kg 9m +1 INT, +2 CHAR
Éjjellátás: 18 m-ig
Pokoli ellenállás: 2d4 ellenállás tűz sebzés ellen

   
Alfaj Jellemzők
Hill Törp +1 WIS
Törp keménység: +1 hp/lvl
Mountain Törp +2 STR
Törp páncél tréning: jártasság közepes és könnyű páncélhoz
High-Elf +1 INT
Elf fegyver tréning: Jártasság hosszúkard, rövidkard, rövidíj, és hosszúíj hoz.
Cantrip: Mágus képességek közül választhat egyet
Wood-Elf +1 WIS
Elf fegyver tréning: Jártasság hosszúkard, rövidkard, rövidíj, és hosszúíj hoz.
Szapora lábak: sebesség 10m-re növekszik
A vadon álarca: Akkor is megkísérelheti elrejteni magát, ha csak enyhén eltakart
Dark-Elf(Drow) +1 CHAR
Szuper éjjellátás: 36m-ig
Napfény érzékenység: Hátrány támadódobásokban és WIS csekkeknél amikor a célpont erős napfénynek van kitéve
Cantrip: Táncoló fények
Drow fegyver tréning: Jártasság vívótőr, rövidkard és kézi számszeríjhoz
Lightfoot félszerzet +1 CHAR
Természetes lopakodó:
Megpróbálhat elbújni még akkor is ha csak egy nála eggyel nagyobb teremtmény rejti el
Stout félszerzet +1 CON
Stout ellenállás:
Előny méreg elleni mentődobásoknál és +1d4 méreg elleni ellenállás
Rock Gnome +1 CON
Mágikus felszereléssel kapcsolatos INT csekkeknél megduplázza a jártassági bónuszt
Forest Gnome +1 DEX
Beszéd kis álatokkal

    Kaszt:
Lehetséges a multiclass-olás(Minden szintlépésnél választhatjuk bármelyik kasztot, bónuszok halmozása érdekében)
Kaszt Leírás Hit Dice/lvl HP/lvl Elsődleges képesség Mentődobás jártasságok Fegyver és páncél jártasságok
Barbár Egy primitív hátterű ádáz harcos aki harci düht tud használni d12 1d12+ CON Módosító/lvl STR STR & CON Könnyű és közepes páncél, pajzs, egyszerű és harcművészeti fegyverek
Bard Egy bűvész, akinek ereje a teremtés zenéjét visszhangozza d8 1d8+ CON Módosító/lvl CHAR DEX & CHAR Könnyű páncél, egyszerű fegyverek, kézi számszeríj, hosszúkard, vívótőr, rövidkard
Pap Egy papi bajnok, aki isteni erővel rendelkezik egy magasabb hatalom szolgálatában d8 1d8+ CON Módosító/lvl WIS WIS & CHAR Könnyű és közepes páncélok, pajzs, egyszerű fegyverek
Druida Egy pap, aki a természet-, holdfény és növények-, tűz és fény erejét hordozza d8 1d8+ CON Módosító/lvl WIS INT & WIS Könnyű és közepes páncélok(nem vas), pajsz, bot, tőr, buzogány, handzsár, kasza, lándzsa, gerely
Harcos A harcművészetek mestere, jártas különféle fegyverek és páncélokban d10 1d10+ CON Módosító/lvl STR | DEX STR & CON Minden páncél, pajzs, egyszerű és harcművészeti fegyverek. 
Szerzetes A harcművészetek, a test ereje hasznosításának mestere, testi és lelki tökéletesség d8 1d8+ CON Módosító/lvl DEX & WIS STR & DEX Egyszerű fegyverek, rövidkard
Paladin Szent esküt kötött harcos. d10 1d10+ CON Módosító/lvl STR & CHAR WIS & CHAR Minden páncél, pajzs, egyszerű és harcművészeti fegyverek
Vadász Egy harcos, aki harcművészeti készségeket és természeti varázslatokat használ d10 1d10+ CON Módosító/lvl DEX & WIS STR & DEX Könnyű és közepes páncél, pajzs, egyszerű és harcművészeti fegyverek
Zsivány Egy gazember aki lopakodást és trükközést használ az akadályok legyőzésére d8 1d8+ CON Módosító/lvl DEX DEX & INT Könnyű páncél, egyszerű fegyverek, kézi számszeríj, hosszúkard, vívótőr, rövidkard
Varázsló Egy varázsló akinek az erejét a vérvonala biztosítja d6 1d6+ CON Módosító/lvl CHAR CON & CHAR Tőr, bot, könnyű számszeríj
Boszorkánymester Mágiát használó személy, aki az erejét egy extraplanáris entitással való alkudozással szerezte d8 1d8+ CON Módosító/lvl CHAR WIS & CHAR Könnyű páncél, egyszerű fegyverek
Mágus Tudós, mágiát használó személy, erejét könyvek tanulmányozásával szerzi d6 1d6+ CON Módosító/lvl INT INT & WIS Tőr, bot, könnyű számszeríj



    Háttér:    
Név Leírás Bónusz skill check-ek
Akolita Egy templom szolgálatában éltél, szent rituálékat tanulva és áldozatokat hozva az isteneidnek +4 Insight, +1 Religion
Sarlatán Profi manipulációban, az igazság elferdítésében, és a szövetségesek egymás ellen fordításában +2 Deception, +5 Sleight of Hand
Bűnöző Törvényszegő múlt. +2 Deception, +5 Stealth
Szórakoztató Őrzi a művészetet és örömöt hoz a szerencsétlenek és elesettek számára. +5 Acrobatics, +2 Performance
Hős A köznép bajnoka +4 Animal handling, +4 Survival
Céh iparos Mesterségbeli tudással egy kereskedőcéh tagja lettél +4 Insight, +2 Persuasion
Nemes Az elit között nevelkedtél +1 History, +2 Persuasion
Idegen A vadonban nevelkedtél +3 Athletics, +4 Survival
Bölcs Kíváncsi és művelt. +1 Arcana, +1 History
Katona Csatatéren nevelt +3 Athletics, +2 Intimidation
Csibész Szegény gyerekkor után, megtanultad hogyan hozzd ki a helyzetből a legjobbat +5 Sleight of Hand, +5 Stealth


    Skill jártasságok:
Jártasság Módosító leírás Jártasság Módosító leírás
Athletics STR Segít lökni, ellenáll a lökésnek Animal Handling WIS Állatokkal való bánás
Acrobatics DEX Tartsd meg az egyensúlyod, érkezz a talpadra Insight WIS Emberek olvasása, hazugságok észrevétele
Sleight of Hand DEX Segít zárakat kinyitni, zsebekből lopni, csapdákat hatástalanítani Medicine WIS Betegségek diagnosztizálása
Stealth DEX Segít lopakodásban Perception WIS Rejtett elemek felderítése a környezetben
Arcana INT Mágia észlelése Survival WIS Nyomok olvasása
History INT A múlt eseményeire való emlékezés Deception CHAR Hazugság és csalás, az igazság manipulálása
Investigation INT Rejtvények megoldása, nyomok megtalálása Intimidation CHAR Fenyegetés, félelemkeltés, bullying
Nature INT Növények, állatok felismerése Performance CHAR Szórakoztatás
Religion INT Istenek felismerése, megértése Persuasion CHAR Charm, meggyőzés


    Feat:
Név leírás Név leírás
Képesség növekedés +2 bármelyik képességpontra (max 20) Medium Armor Master Közepes páncél viselése esetén nem okoz hátrányt Stealth check-nél bónusz AC +3(2-ről)
Actor +1 CHAR (max 20), jártasság bónusz megdulázódik a Deception és Performance check-ekre Savage Attacker Közelharci támadás esetén kétszer dobsz és a nagyobbat használod
Alert Nem lehetsz meglepett Shield Master +2 DEX mentődobásokra amíg pajzsot használsz
Athlete STR vagy DEX +1 (max 20), ugrási távolság 50%-al nagyobb Skilled 3 skill jártassági pontot kapsz
Crossbow Expert támadódobások közelharci távolságban nem okoznak hátrányt Tough +2 HP/lvl
Dual Wielder Használhatsz két fegyvert még ha nem kis könnyűek, +1 AC, nehéz fegyvert nem lehet Weapon Master jártasság általad kiválasztott fegyverhet, +1 STR|DEX (max 20)
Durable +1 CON (max 20), teljes HP visszanyerés short rest után Mobile Mozgási sebesség nő 10feet-el, nehéz terep nem lassít le
Great Weapon Master Kritikus találat esetén vagy ha célpont meghalt közelharci támadásban, támadhatsz még 1x bónusz műveletként
Két kéztben tartott jártas közelharci fegyverekkel való támadás esetén, +10 sebzés, -5 támadódobás
Mage Slayer Amikor egy teremtmény varázslatot használ közelharci távolságban, előnyöd van a mentődobásban és azonnal visszatámadhatsz
Heavily Armored Jártasság nehéz páncélhoz, +1 STR (max 20) Lightly Armored Jártasság könnyű páncélhoz, +1 STR|DEX (max 20)

    Spell-ek:

Bárd, Boszorkánymester, Varázsló:
Szint Tanulható Cantrip Tanulható spell 1st lvl 2nd lvl 3rd lvl 4th lvl 5th lvl 6th lvl
1 2 4 2 - - - - -
2 2 5 3 - - - - -
3 2 6 4 2 - - - -
4 3 7 4 3 - - - -
5 3 8 4 3 2 - - -
6 3 9 4 3 3 - - -
7 3 10 4 3 3 1 - -
8 3 11 4 3 3 2 - -
9 3 12 4 3 3 3 1 -
10 3 14 4 3 3 3 2 -
11 3 15 4 3 3 3 2 1
12 3 15 4 3 3 3 2 1

Pap, Mágus, Druida:
Szint Tanulható Cantrip 1st lvl 2nd lvl 3rd lvl 4th lvl 5th lvl 6th lvl
1 3 2 - - - - -
2 3 3 - - - - -
3 3 4 2 - - - -
4 3 4 3 - - - -
5 3 4 3 2 - - -
6 3 4 3 3 - - -
7 3 4 3 3 1 - -
8 3 4 3 3 2 - -
9 3 4 3 3 3 1 -
10 3 4 3 3 3 2 -
11 3 4 3 3 3 2 1
12 3 4 3 3 3 2 1

Vadász, Paladin:
Szint Tanulható Spell 1st lvl 2nd lvl 3rd lvl
1 - - - -
2 2 2 - -
3 3 3 - -
4 3 3 - -
5 4 4 2 -
6 4 4 3 -
7 5 4 3 -
8 5 4 3 2
9 6 4 3 2
10 6 4 3 2
11 7 4 3 3
12 7 4 3 3
   
Cantrip Kaszt Leírás Range Időtartam Spell save DC
Penge védelem Bárd, Pap, Varázsló, Mágus, Boszorkánymester d4 ellenállás ütő, vágó, szúró sebzés ellen Self 2 kör
Táncoló fények Bárd, Varázsló, Mágus, Druida Varázslatos fénygömböket hoz létre, amelyek világosabbá tesznek egy 9m sugarú területet. 18m 10 kör
Barátság Bárd, Varázsló, Boszorkánymester, Mágus Előny CHAR check-nél 18m 10 kör
Fény Bárd, Pap, Varázsló, Mágus 7,5m sugarú fényaurával tölt fel egy tárgyat 1,5m Long rest
Mágus kéz Bárd, Varázsló, Boszorkánymester, Mágus 1/short rest Létrehoz egy spektrális kezet ami képes manipulálni és interaktálni objektumokkal 18m 10 kör
Igaz csapás Bard, Varázsló, Boszorkánymester, Mágus Előny a következő támadódobásnál 18m 2 kör
Ördögi gúny Bárd, Boszorkánymester Sérts meg egy lényt: hátránya van a következő támadódobásnál. 1d4 spirituális sebzés 18m 1 kör WIS
Útmutató Pap, Druida, Boszorkánymester A célpont +1d4 bónuszt kap a ability check-hez. 1,5m 10 kör
Ellenállás Pap, Druida A célpont +1d4 bónuszt kap a mentődobásokhoz. 1,5m 10 kör
Töviskorbács Druida, Boszorkánymester 3m-el közelebb húz egy célpontot(nem lehet nagy), 1d6 szúró sebzés 9m


1st lvl  kaszt Leírás Range Időtartam Spell save DC
Állatokbarátja Bárd, Druida, Vadász Győzz meg egy állatot, hogy ne támadjon meg, Előny CHAR cheknél 18m 10 kör WIS
Katasztrófa Bárd, Pap, Paladin 3 célpontnak -1d4 büntetés támadó-,mentődobásra 9m 10 kör CHAR
Személy elbűvölése Bárd, Druida, Varázsló, Mágus, Boszorkánymester Humanoid elbűvölése, hogy ne támadjon meg. Ellenségeknek előny mentődobásra. Előny CHAR cheknél 18m 10 kör WIS
Sebek gyógyítása Bárd, Pap, Druida, Paladin, Vadász (1d8 + képességpont módosító) Gyógyítás 1,5m

Álca Bárd, Varázsló, Mágus Mágikusan változtasd meg megjelenésed Self Megszakításig
Disszonáns suttogás Bárd, Druida, Pap Lény megfélemlítése: hátrányuk lesz képesség check-re és a támadásoknál, nem tudnak mozogni. 3d6 spirituális sebzés 18m 2 kör WIS
Tündér tűz Bárd, Druida, Pap 6m sugarú körben minden ellenfél láthatóvá válik, előny támadódobáshoz. 18m 10 kör DEX
Gyógyító szavak Bárd, Druida, Pap (1d4 + képességpont módosító) Gyógyítás 18m

Hosszútáv Bárd, Pap, Druida Célpont mozgási sebességének növelése +3m-el 1.5m long rest
Mennydörgés Bárd, Druida, Varázsló, Mágus, Pap Mennydörgési hullámok, amely eltaszítja az összes lényt és tárgyat egy területen(5m sugár), miközben 2d8 thunder sebzést okoz 1,5m
CON
Áldás Pap, Paladin, Bárd Áldj meg 3 lényt, 1d4 bónuszt kapnak támadó-,mentődobásokra 9m 10 kör
Viz lértehozás/törlés Pap, Druida Víz lértehozása(Benne tartózkodók: Ázott: x2 villám és fagy sebzést kap,  immunis a tűzre) vagy a vízbázisú felület megsemmisítése (4m sugár) 9m 3 kör
Irányított villám Varázsló, Boszorkánymester, Mágus A következő támadódobás a célpont ellen előnnyel rendelkezik.4d6 fény sebzés 18m 2 kör
Sebek okozása Pap, Paladin 3d10 nekrotikus sebzés 1,5m
CON
Szentély Pap, Paladin, Bárd Te vagy egy szövetséges nem lehetsz célpont, amíg nem támadsz újra 18m 10 kör
Vadászjel Vadász, Paladin, Bárd Megjelöl egy célpontot, a következő támadás további 1d6 vágó sebzést okoz 18m Long rest

2nd lvl  Kaszt Leírás Range Időtartam Spell save DC
Tőrfelhő Bárd, Varázsló, Mágus, Boszorkánymester Varázsolj egy felhőt(2m sugár) forgó tőrökből, amelyek bárkit megtámadnak benne.4d6 vágó sebzés 18m 10 kör
Gondolatolvasás Bárd, Varázsló, Mágus, Vadász Olvassa bizonyos lények gondolatait, miközben beszél velük. Self Long rest
Képesség fokozás Bárd, Pap, Druida, Varázsló Ajándékozz mágikus varázslatot egy szövetségesedre. Előnyhöz jutnak egy ability check során egy kiválasztott képességgel. 1.5m 1 kör
Láthatatlanság Bárd, Varázsló, Boszorkánymester, Mágus, Vadász Láthatatlanná tudja magát vagy másokat változtatni, hátrány őt érő támadásokra, előny támadódobásra. 1.5m 10 kör
Kopogás Bárd, Varázsló, Mágus, Vadász Kinyit egy zárt objektumot 18m

Fantasztikus Erő Bárd, Varázsló, Mágus, Vadász Minden körben 1d6 sebzést okozz egy lénynek. A sebzés típusa a lény által elszenvedett legutolsó típusú sérülésre változik. 18m 10 kör INT
Láthatatlanok látása Bárd, Varázsló, Mágus Képes látni láthatatlan lényeket(9m sugár), és felfedheti őket mások előtt. Self Long rest DEX
Ggyógyír Pap, Paladin Max hp +5 (9m sugárú körben Self Long rest
A gyógyulás imája Pap Gyógyíts(2d8+ képpeségpont módosító) meg minden szövetségest akit látsz(9m sugár) Self

Tűzpenge Druida Tűz kardot hoz létre a kezedbe, 3d6 tűz sebzést lehet vele okozni, 3m sugarú körben világít Self 10 kör
Kéregbőr Druida, Vadász, Pap Megszílárdít egy lény bőrét, megnövelve az AC-t 16-ra 1,5m Long rest
Sötétség Varázsló, Boszorkánymester, Mágus, Paladin, Vadász, Bárd Megvakít mindenkit egy 5m sugarú körben 18m 10 kör
Ködös léptek Varázsló, Mágus, Boszorkánymester, Bárd, Vadász Egy tátható helyre teleportálsz 18m


3rd lvl  Kaszt Leírás Range Időtartam Spell Save DC
Átok Bárd, Pap, Mágus, Paladin, Boszorkánymester, Vadász Átkozz meg egy lényt. Hátrány ability check, mentő-, támadódobásnál. 1,5m 10 kör WIS
Mágia megszüntetés Pap, Bárd, Mágus, Varázsló Eltávolít minden varázslatot egy tárgyról, vagy lényről 36m
INT
Beszélj a holtakkal Bárd, Pap Élet látszatát adják a holttestnek, lehetővé téve számára, hogy kérdésekre válaszoljon. self Long rest
Bűzfelhő Bárd, Varázsló, Mágus Megakadályozza a lényeket hogy műveletet hajtsanak végre (6m sugár) 18m 10 kör CON
Napfény Pap, Druida, Varázsló, Vadász, Bárd Varázsolj el egy tárgyat hogy úgy ragyogjon, mint a nap(15m sugár), amely eloszlat körülötte minden sötétséget. 18m Long rest
Energia elleni védelem Pap, Druida, Varázsló, Mágus, Vadász, Paladin A célpont d4 ellenállást kap sav, fagy, tűz, villám, és thunder sebzés ellen 1,5 Long rest
Újjáélesztés Pap, Paladin, Bárd Újraéleszt egy csapattársat 1 HP-n 9m

Szellem őrök Pap, Bárd Közeli (3m sugár) ellenfelek 3d8 fény vagy 3d8 nekrotikus sebzést szenvednek körönként és a mozgási sebességük a felére csökken Self 10 kör WIS
Villámok hívása Druida, Pap, Bárd, Boszorkánymester 3d10 villám sebzés 2m sugarú körben, körönként spell slot használata nélkül újra használható 18m 10 kör DEX
Havas eső Druida, Varázsló, Mágus, Pap, Bárd Jég felületet hoz létre 9m sugarú körben, mozgási sebesség felezése, sikertelen mentődobásnál kimarad egy körből 18m 10 kör CON
Tűzlabda Varázsló, Mágus, Bárd Lő egy tűzlabdát, amely 8d6 tűz sebzést okoz 4m sugarú körben 18m
DEX
Villámcsapás Varázsló, Mágus, Bárd 8d6 villám sebzés 30m hosszú vonalon Self
DEX
Vámpír érintés Boszorkánymester, Mágus, Bárd 3d6 nekrotikus sebzés, melyet a használó HP-ként kap meg, körönként újra használható spell slot használata nélkül 1,5m 10 kör DEX

4th lvl  Kaszt Leírás Range Időtartam Spell Save DC
Zavarodottság Bárd, Druida,Varázsló, Mágus, Boszorkánymester Összezavarja a lények egy csoportját (6m sugár), hogy véletlenszerűen támadjanak, céltalanul bolyongjanak, és időnként kihagyják a köröket. 18m 3 kör WIS
Dimenzió kapu Bárd, Varázsló, Boszorkánymester, Mágus, Vadász Teleportáld magad és egy szomszédos szövetségest egy látható helyre. A szövetséges nem lehet nagyobb közepesnél. 2m

A mozgás szabadsága Bárd, Pap, Druida Kiráz egy szövetségest bármilyen stun-ból, Mozgási sebesség nem csökkenthető 1.5m Long rest
Száműzés Pap, Varázsló, Mágus, Boszorkánymester, Bárd Száműzd a célpontodat a létezés egy másik síkjára.(Nem mozoghat, nem célozható) 18m 2 kör CHA
Jégvihar Druida, Varázsló, Mágus, Pap, Bárd Jég felületet hoz létre 6m sugarú körben, mozgási sebesség felezése, 2d8 ütő + 4d6 jégsebzés,sikertelen mentődobásnál kimarad egy körből 18m 2 kör DEX
Kőbőr Druida, Varázsló, Mágus, Pap A lény teste kővé változik, nem mágikus sebzések feleződnek 1,5m Long rest
Tűzfal Druida, Varázsló, Mágus, Pap, Bárd 36*2m terület, 5d8 tűz sebzés 18m 10 kör DEX

5th lvl  Kaszt Leírás Range Időtartam Spell Save DC
Dominálás Bárd, Varázsló, Mágus, Pap Az érintett lény követni fogja, és együtt harcol a varázslóval 18m 10 kör WIS
Tömeges sebek gyógyítása Bárd, Pap, Druida Meggyógyít téged és a közeli szövetségeseidet.(3d8 + képességpont módosító)) 18m

Holtak feltámasztása Pap, Bosorkánymester, Varázsló, Mágus Kelts életre egy holttestet, hogy élőholt szolgát hozz létre 3m Long rest
Lángcsapás Pap 3m sugarú körben 5d6 tűz + 5d6 fény sebzés 18m
DEX
Rovarpestis Pap, Druida, Varázsló, Mágus 6m sugarú körben 4d10 szúró sebzés, mozgási sebesség a felére csökken 18m 10 kör CON

6th lvl  Kaszt Leírás Range Időtartam Spell Save DC
Szemharapás Bárd, Varázsló, Mágus, Boszorkánymester lények elaltatása 18m 10 kör WIS
Ellenállhatatlan tánc Bárd, Mágus Egy teremtményt táncra késztetünk, nem tud támadni, mozogni, előny ellene levő támadódobásra 9m 10 kör DEX
Kár Pap, Boszorkánymester lecsökkenti a célpont maximum HP-ját 14d6 nekrotikus sebzéssel, de nem mehet 1 alá 18m Long rest CON
Pengék Pap 6m sugarú körben 6d10 vágó sebzés, mozgási sebesség a felére csökken 18m 6 kör DEX
Széljárás Druida Nem mágikus sebzések feleződnek, előny STR, DEX, CON mentődobásoknál


Tövisfal Druida 7d8 szúró sebzés, mozgási sebesség a negyedére csökken, (9*2m) 18m 10 kör DEX
Diszintegráció Varázsló, Mágus 10d6+40 erő sebzés 9m
DEX
Láncvillám Varázsló, Mágus 10d8 villám sebzés 18m
DEX

Preconditions:
Postconditions: Egy új karakter jön létre a kiválasztott attribútumokkal
Main Flow:
Alternate Flows: A játékos kiválaszthat egy „Randomizáció” opciót egy véletlenszerű karakter generálásához.
Exception Flows: Ha nem kompatibilis attribútumokat választ ki, hibaüzenet jelenik meg, és a játékosnak felül kell vizsgálnia a választásokat.

3.5. Párbeszéd és választások

Leírás: Kezeli a karakterek interakcióit és az elágazó párbeszéd opciókat a játékos döntései és tulajdonságai alapján.
Preconditions: A játékos interakcióba lép egy NPC-vel
Postconditions: A párbeszéd eredményei befolyásolhatják a küldetéseket, a kapcsolatokat és a történet előrehaladását.
Main Flow:
Alternate Flows: Ha egy párbeszéd opció skill check-et igényel, a rendszer egy véleltlenszerű "kockát dob" majd a bónuszokat hozzáadva eldől, hogy a check eredménye siker vagy kudarc
Exception Flows: Ha egy skill check kísérlet sikertelen, az NPC válasza megváltozik, ami potenciálisan lezárhat bizonyos utakat.

3.6. Harcrendszer

Leírás:  A játékos turn-based harcban vesz részt, felhasználva képességeit, és tárgyait az ellenfél legyőzésére.

A harc rendje:
Egy kör(round) során a csata minden résztvevőjének jut egy forduló(turn). A turn order a fordulók sorrendje, a harc elején határozódik meg (jelenleg random). Amikor mindenki fordulója véget ért, a küzdelem folytatódik a következő körben, ha egyik fél sem győzte le a másikat, vagy menekült el.

A harc előtt:
Minden harc elején a játéknak el kell dönteni a sorrendet, amelyben az ellenfelek és a játékosok fognak következni. Ezt úgy dönti el, hogy minden résztvevőn egy DEX checket végez el. Ezután úgy rendezi sorba őket, hogy az lesz az első, amelyiknek a legnagyobb ez a tulajdonsága, és a legutolsó, melynek a legkisebb. Ez a sorrend változatlan marad a harc során. Abban az esetben, ha a DEX check során valahol egyenlő adódik, ott a sorrend automatikusan D20-szal lesz megoldva. Ezt nem a játékos intézi, ha nem a játék magától.

Meglepetés:
Ha egyik fél sem rejtőzködik, automatikusan észreveszik egymást. Ellenkező esetben pl lopakodva kezdeményezünk támadást Stealth check történik, és ha sikeres az ellenfél meglepődőtt lesz. Ha meg vagy lepődve kimaradsz az első körödből. Egy csoport bármely mennyiségű tagja meglepődhet, akkor is ha a többiek nem.

Játékos fordulója:
A játékos fordulóján, mozoghatsz a sebességednek(Minden karakter és szörny rendelkezik mozgási sebességgel ami azt a távolságot(m) mutatja, hogy 1 turn alatt mennyit tud mozogni) megfelelő távolságig. Szabadon mozoghatsz a támadás előtt és/vagy után is ameddig el nem fogy a távolság. A mozgási távolságot a kijelző lehet látni. Normál műveleteken(Actions: Fegyver támadások, spell-ek, dash(x2 mozgási sebessék), help(szövetséges felkeltése), hide(Stealth check, megkísérel elbújni, ha sikeres 1,5x unseen attack), interakció tárgyakkal) kívűl van bónusz művelet is (Bonus actions: Ugrás(4,5m), lökés(Athlete check, siker esetén 3m-t lök), Főzetek elfogyasztása az inventory-ból). Alapértelmezetten mindenki 1 action és 1 bonus action ponttal rendelkezik minden fordulóban. (Harcos: 5. szinten +1 action pont, 12. szinten +1 action pont, Barbár: 5. szinten +1 action pont). Lehetőség van a fordulónak véget vetni művelet végrehajtása nélkül is.
Inventoryból való tárgy használat, ajtók-, ládák nyitására is van lehetőség.

Ha a játékos nem tudja eldönteni mit csináljon a körében, akkor választhatja a a Dodge vagy Ready cselekvést. Továbbá a körben olyan más tevékenységek, melyek nem igényelnek mozgást, vagy cselekvést. Ilyen a környzettel, tárggyal való interakció. Viszont ha egy második tárggyal is szeretne interaktálni, akkor erre el kell használni egy cselekvést.

Mozgás: Mozgásnál a lehetőség lesz ugrásra, mászásra és úszásra. Ezek kombinálhatva lehetnek a sétálással, de lehetnek az egész mozgása a körre. Ezen fajta mozgások is felemszétik a karakter sebbeségét. Ezekről a karakter mozgása és interakció pontban lehet bővebben olvasni. Lehetséges feltördelni a mozgást is úgy, hogy a cselekvés előtt és után is lehessen még mozogni, feltéve ha van sebbesség még. Ha a karakternek nem csak egyfajta sebessége van, akkor képes ezek között váltogatni. Az átváltásnal úgy kapja meg az új sebességet, hogy kivonja a megtett távot az új sebességből. Ha az eredmény 0, vagy kevesebb lesz, akkor nincs lehetőség további mozgásra. Ezek a sebességek a sétálás, repülés és úszás, meg a kúszás. Fontos megjegyezni a repülésnél, hogy ha ütés hatására leesnek, illetve akkor is, ha elfogy a sebességük, vagy ha megfosztják a mozgás lehetőségétől. Akkor nem esik csak le, ha tud lebegni, vagy varázslattal fent tartja magát, mint a repüléssel. Vannak durva terepek, amik egy későbbi pontban tisztázva lesznek. Harcnál ezek minden játékos és ellenfélnél a sebbességet felezi.

Mozgásnál lehetőség lesz fekvő helyzetbe lenni(prone) vagy amiatt mert az ütés hatására elesnek, vagy önkéntesen lefekszenek. Ilyenkor a kúszásra lesz lehetőség, hacsak nem áll fel a karakter, illetve teleportálni tud még. A kúszás dubla annyit sebességet igényel, mint a sétálás. Támadásdobásoknál hátrányban van. Amikor támad az ellenfél, ha 5 fett távolságban van, akkor előnye van a fekvő helyzetű ellen, de hátrányban ha távolabb van a támadásdobásoknál. Lefeküdni soha nem igényel sebességet, de felállni annak a felét elveszi. Ha nincs elég sebesség, akkor nem lehetséges ez.

Lehetséges átmenni nem ellenséges lény területén belül, de ellenségesnél csak akkor, ha a lény legalább 2 mérettel kisebb, vagy 2-vel nagyobb. Ez a terület durva terepnek számít az ott áthaladónak. Akár barátságos, akár ellenséges a lény, nem lehet akaratosan befejezni a mozgást a körzetében. Ha a karakter elhagyja az ellenséges lény területét, akkor aktiválódik a lehetőség támadás, amit az áthaladó szenved el.

Reakció: Bizonyos különleges képességek, varászlatok és szituáció lehetségessé teszi, hogy a karakter egy speciális cselekvést végezzen el, a reakciót. Ez egy instant válasz valamiféle történésre, ami lehet a más, vagy a játékos körében. Amikor egy ilyet használnak, akkor még egyet abban körben nem lehet, csak majd a következőben. A reakció megállíthatja egy másik lény körét, de miután véget ért a reakció, akkor a köre folytatódik. Az, hogy milyen képességek és varázslatoknál történhet egy másik pontban an kifejtve. A szituációnál a lehetőség támadás, azaz opportunity attack van. Ez később lesz tárgyalva.

Lények mérete: Minden lény különböző területet foglal el. Az alábbi táblázat mutatja, hogy milyen kategóriák vannak, illetve mekkore területet tudnak birtokolni harcban. Tárgyak gyakran használják ugyanezt a kategóriát.

Méret
Terület
Apró
0,8 x 0,8 m
Kicsi
1,5 x 1,5 m
Közepes
1,5 x 1,5 m
Nagy
3 x 3 m
Óriási
4,5 x 4,5 m
Rettenetesen nagy
6 x 6 m vagy nagyobb

A terület az a környezet, amelyet a lény ft-ben képes hatékonyan irányítani harchelyzetben, illetve itt képes hatékonyan harcolni is. Van egy limit, hogy mennyi lény képes körbe venni egy másikat. Ez:

Méret
Körbeveheti
Apró
Mindegyikből csak 5.
Kicsi
Apróból 8, többiből csak 5.
Közepes
Apró vagy Kicsiből 8, Nagyból 5, többiből csak 3.
Nagy
Apróból 10, Kicsiből 8, Közepesből 5, többiből 3.
Óriási
Apróból 20, Kicsiből 15, Közepesből 10, Nagyból 5, többiből csak 3.
Rettenetesen nagy
Apróból 30, Kicsiből 25, Közepesből 20, Nagyból 10, Óriásiból 5 és Rettenetesen nagyból csak 3.

Egy lény képes átnyomni magát egy olyan területen, ami elég nagy ahhoz, hogy a nála eggyel kisebb áttudjon menni. Például a Nagy 1,5 m széles helyeken képes átnyomni magát. Ezt a mozgás dupla annyi sebességet igényel, mint a sétálás. Ilyenkor hátránya van a támadásdobásokkor és DEX mentésdobásokkor. A támadónak előnye van a támadásdobáskor, amikor ilyen helyen van.

Támadás:
Támadódobás:  
    Emlékeztető: Amikor támadsz, a támadódobás dönti el hogy találat, vagy sem. Hogy támadj egy d20 at dobsz amihez hozzáadódik a képességpont módosító és a jártassági bónusz.
Ha a d20 értéke 1(Critical Fail): Automatikusan kudarc, bónuszok sem adódhatnak hozzá.
Ha a d20 érteke 20(Critical Hit): Automatikusan siker, a célpont AC-tól függetlenül(Akkor is ha az AC sokkal több lenne mint a dobás értéke bónuszokkal együtt véve).

Távolsági támadás:
Mehatározott távolságon belül lehet lehetőség van távolsági támadásra. Egyes fegyverek 2 távolsági értékkel rendelkeznek a kisebb a small range, a nagyobb a long range. Ha a small range-en kívül van az ellenfél hátrány adódik a támadódobáshoz. Long range az abszolút távolság, messzebb nem lehet támadni

Távolsági támadás közelharci távolságban:
Ha 1,5m-en belül van a célpont és távolsági támadást használsz, akkor hátrány adódik a támadódobáshoz

Közelharci támadás:
1,5m-ig használható közelharci támadások.
Közelharcnál kézifegyvereket használunk, mint balta, kard, illetve más fegyverek, amik meg vannak jegyezve más pontban, de lehetőség van az ökleinkkel is támadni.. Az ellenfél a fajtájától függően lehetősége van hasonló fegyvereket használni, de sokszor csak testrészeikkel, mint karmok, fogak és más testrészek segítségével.

A közelharcnál lehetőség van lehetőség támadásra is. Ez akkor történik, ha egy karakter elmegy egy ellenfél közelharci területén át, és pont ki akarnak lépni ebből a hatótávolságból. Fontos, hogy ez csak akkor történhet, ha az ellenfél látja is őt mozogni. Ez egyfajta reakció, amely automatikusan aktiválódik, megszakítva az ellenfél mozgását. Ezt a támadást lehetséges elkerülni. Lehetőség van a Disengage cselekvéssel, de nem provokál támadást a teleportálás sem, vagy valami, esetleg valaki elmozgat a poziciódból úgy, hogy az nem vesz le sebességet, nem használ cselekvést vagy reakciót. Erre ékes példa, ha egy robbanás kirepít az ellenfél hatótávjából. Ilyenkor nem keletkezik lehetőség támadás.

Két kezes támadási lehetőség is adott. Ha mind a két kézbe könnyű fegyver van, akkor lehetőség van az egyikkel támadni, majd bónusz cselekvéssel a másikkal is. Ilyenkor nem adódik hozzá a képesség módosító, kivéve ha az negatív. Ha ezeket a fegyvereket ellehet dobni, akkor dobással is ugyanez a lehetőség adott.

A karaktereknek lehetőségük egy speciális közelharci támadást használni, amit grapple-nek hívnak. Ez egy cselekvésbe kerül. Ezt ellenfeleken csak akkor lehet alkalmazni, ha azok legfeljebb egy mérettel nagyobbak, illetve hatótávon belül kell lenniük. Ehhez a cselekvéshez kell lennie egy szabad kéznek, majd megfogáshoz a játék véghez visz egy grapple chechket, ami a karakter STR tulajdonságát az ellenfél STR vagy DEX tulajdonságával méri össze(az ellenfélnél a játék azt választja, amely a jobb). Ha a karakter nyer, akkor sikeresen megfogta. Ilyenkor az ellenfélnek a sebessége 0-ra esik, és nem szerezhet semmi féle haszont bónuszokból a sebességéhez. Viszont végtelenségig nem lehet őt fogni. A grapple véget ér, ha a karakter cselekvésképtelen(nem tud cselekedni, vagy reakciót végezni) lesz, illetve  ha egy valami hatás eltávolítja az ellenfelet a karakter körzetéből, vagy grapple hatótávjából, mint például valami ellöki. Ezen kívűl lehetősége van tetszőlegesen elengedni az ellenfelet.
Lehetséges az ellenfélnek kiszabadulni a fogásból egy cselekvéssel úgy, hogy megint az STR és DEX checkkel. A karakternek lehetősége van magával mozgatni a megfogott ellenfelet, viszont ilyenkor a karakter sebessége megfeleződik, hacsak a megfogott nem két mérettel kisebb.

Lehetőség van még ellökni az ellenfelet, ami egy speciális közelharci támadás. Ez egy cselekvést igényel. Az ellökött ellenfél vagy felesik, vagy csak arrébb lesz nyomva 1,5 m távolsággal. Ha több cselekvést képes a karakter elvégezni, akkor ez csak egy cselekvést fog elvenni.
A cselekvés csak akkor lehet sikeres, ha az ellenfél legfeljebb egy mérettel nagyobb és hatótávban kell lennie. Mint a grapple-nél itt is a karakter STR checkjével kezdődik, amit az ellenfél STR vagy DEX tulajdonségéval méri össze. Ha a karakter nyer, akkor a leírtak egyike fog történni. Ez attól fog függni, hogy az ellenfél mekkora a karakterhez képest.

Menedékek: Menedéknek számít minden olyan a környezetben megtalálható objektum, ahol a karakter képes elbújni harcközben. A menedék csak akkor hatásos, hogy ha az ellenfél a menedék másik oldaláról támad. Az objektumoknál három fajta menedék típus van. Ezek:
Ahogy említve lett, bizonyos objektumok különböző fajtájú menedéket nyújt. Itt egy lista, hogy melyek ezek:

Menedék
Fajta
Lény( ha az barátságos)
Fél-menedék
Farönk(vastag)
Háromnegyed-menedék
Alacsony fal
Fél-menedék
Bútor
Fél-menedék
Farönk(vékony)
Fél-menedék
Magas fal
Teljes-menedék
Fa
Teljes-menedék
Nagy bútor
Háromnegyed-menedék
Nagyobb Romhalom
Fél-menedék
Kőkerítés
Háromnegyed-menedék
Oszlop
Háromnegyed-menedék

Fontos, hogy ha ezek több rétegbe, egymás után vannak, akkor ezek nem adódnak össze, mindig csak a legközelebbi menedék számít.

Sebzés:
Fegyver/spell sebzés + jártasság bónusz + fegyver specifikus/elsődleges képességpont módosító

Critical Hit:
Amikor a d20-ból 20 dobódik, még 1x dobhatsz ami hozzáadóik a sebzés értékéhez.

Sebzés tipusok:
Támadások, spellek, tárgyak, környezet(láva, mérgező helyek stb) különböző tipusú sebzéseket használnak, ugyan ilyen ellenállások is léteznek. Sav, Ütő(tompa fegyverek, fall damage),  Fagy, Tűz, Erő, Villám, Nekrotikus, Szúró, Méreg, Fény, Vágó, Thunder. Ha a lénynek ellenállása van egy sebzés típusra, akkor a típus által történő sebzés megfeleződik. Bizonyos sebzés fajták ellen viszont a lény gyenge. Ilyenkor dupla annyi sebzést kap belőle. Ezek a tényezők minden módosító után adódnak hozzá a sebzéshez. Ha egy sebzés típus két fajtába is illik, és a lény mindegyikre ellenállást tanúsít, akkor ezek nem adódnak össze, ugyanúgy csak felezni fogja a sebzést.

HP:
Amikor egy lény, tárgy sebződik ez az érték levonódik a HP-bol. 0-nál a tárgy széttör, lény meghal.

Ez reprezentálja a fizikális és mentális kitartását. Minnél nagyobb az életerő, annál nehezebb megölni a lényt.. Ez a szám lehet bármennyi 0 és a lény maximum életereje között. Ha a sebzést kap, akkor ez a szám csökken. Amíg az életerő nem éri el a 0-t, addig nincs hatása a karakter képességére.

Minden képességnek meg van adva, hogy mennyit képes sebezni. Ez egy intervallum, amelyen belül sebzésdobással határozza meg a játék, hogy mennyi is lesz. Ha van valami módosító, akkor azt még hozzáadjuk a sebzéshez. Ez a módosító lehet mágikus fegyver miatt vagy valamilyen képesség által, esetleg valamilyen tényező miatt, ami bónusz sebzést ad. Ha egy támadás több lényt is sebez, akkor mindegyiknek a játék sebzésdobást csinál.

Ha a lénynek nincs maximum életereje, akkor azt képes visszagyógyítani. Erre lehetőség van pihenés által, de varázslatok is képesek gyógyítani. Gyógyulásról akkor beszélünk, ha az említett lehetőségek egyike teljesül. Ilyenkor a lény életerje visszatöltődik annyira, amennyit az adott lehetőség képes nyújtani. Ha a gyógytás több életerőt tölt vissza, mint amennyi a maxhoz kell, akkor maximum után maradt pontok elvesznek. Gyógyítás addig lehetséges, míg a lény nem halott. Abban az esetbe újraélesztő varázslat kell.

Ha az életereje a karakternek 0-ra esik, akkor két eset lehetséges:
Abban az esetbe ha a karakter eszméletét veszti, akkor lehetsőég lesz halálmentő dobásra(Death Saving Throw). Ez határozza meg, hogy a karakter életben marad, vagy meghal. Minden alkalommal, ha a játékos köre jön a játék egy D20-at dob. Ha a dobás 10, vagy nagyobb, akkor sikeres a mentés. Ez a dobást nem határozza meg semmilyen képességpont, csak varázslatok és egyébb jellemzők javítják a túlélés lehetőségét. Magába ha egyszer sikeres a dobás, vagy sikertelen nem jelent semmit. Csak akkor élik túl, ha 3 dobás sikeres, és akkor halnak meg, ha 3 nem. 3 sikeres dobás esetén nem lesz újra használható a karakter, hanem csak stabil lesz, így nem kell több mentésdobást alkalmazni. Ha visszakap a játékos életerőt, akkor ezek a dobások lenullázódnak. Bizonyos dobások speciálisak a mentésnél:
Abban az esetben, ha további sebzést szenved el a játékos, akkor a karakterje instant meghal. Ha atovábbi sebzés kritikus sebzés, akkor csak kettő sikertelenséget kap.

Másik karakter képes gyógyítani az eszméletlen karakter. Ha erre viszont nincs lehetősége, akkor is képes stabilizálni a helyzetét. Ez egy cselekvést igényel, illetve 10-es Wisdom check szükséges. Ha a stabil karakter sebzés kap, akkor újra halálmentő dobás indul el.

Ez a helyzet ellenfeleknél más. Ha az ő életerejük 0-ra esik, akkor egyből meghalnak. Kivétel a nagyobb ellenfelek az alól. Ők ugyanazon a procedúrán mennek át, mint a játékos.

A játékban létezik ideiglenes életerő pontok. Ezt a lény varázslaton, vagy különleges képességen keresztül tudja kapni. Ezek nem rendes életerő pontok, de ha a lény sebzést szenved el, akkor ez képes annyit felfogni, amennyi ilyen ideiglenes pontja van. Ha a sebzés több, mint amennyi ilyen pont van, akkor a maradékot a rendes életereje kapja.
Mivel ezek a pontok nem az igazi életerő része, így ennek a száma meghaladhatja a max életerő számát. Így ha a karakter max életerőn van, akkor is szerezhet ideigleneset is.
Gyógyítás nem tudja visszaadni az ideiglenes életerőt, illetve ha több forrásból kap ideiglenes eléterőt, akkor csak az egyiket tarthatja meg. Az addigi pontokat a játék automatikus felülírja a legfrissebben kapott pontszámmal, akkor is, ha az kevesebb, mint a jelenlegi.
Fontos, hogy ha az életereje a karakternek 0, akkor ha kap ideiglenes pontot, nem fogja stabilizálni a helyzetét és nem fogja újra talpra állítani a karaktert. Viszont képes sebzést befogni ebben az állapotban is. Ezek a pontok addig maradnak meg, amíg el nem fogy. Különeges esetben van ennek egy ideje, amíg a játékoson van, de ilyenkor ez jelezve lesz.

Harc állatok hátán: Lehetőség van lórol és szamárról harcolni is a lényeknek. A lényeknek a sebesség egy körben annak a karakternek a két és félszeresére nő.

A karakter körében képes felmenni ezekre az állatokra egyszer, ha az 1,5 m távolságon belül van. Emellett természetesen képes leszállni is róla. Ezek a mozgások viszont a karakter sebességének a felébe kerül.
Ha valamilyen hatás elmozgatja az állatot, amin rajta vagy, akkor a játék automatikusan DEX mentésdobást csinál. Ha 10, vagy több lesz a dobás, akkot sikeresen rajta marad, egyébként leesik úgy, hogy 1,5 m-n belül földön marad(prone). Ha a lovagolt állat prone állapotba kerül, akkor a karakter képes elhasználni egy reakciót, hogy ne essen vele, hanem leszáljon időben és talpon maradjon. Ha nem sikerül akkor vele esik prone állapotba 1,5 m-n belül.

Ha az állat lehetőség támadást generál úgy, hogy a karakter rajta van, akkor az ellenfél támadhatja az állatot, vagy a karaktert.

Harc a víz alatt: Ha a játékos víz alatt harcol más szabályok alkalmazódnak, mint a szárazföldön:
Lények és objektumok, amelyek teljesen elvannak merülve a vízben, ellenállással rendelkeznek a tűz sebzés ellen.

Preconditions: A játékos az ellenséggel való találkozással, npc megtámadásával vagy egy harci zónába való belépéssel indít harcot.
Postconditions: A játékos legyőzte az ellenséget, visszavonult vagy meghalt.
Main Flow:
Alternate Flows:
Exception Flows:

3.8. Leltárrendszer

Leírás: Lehetővé teszi a játékosok számára az összegyűjtött tárgyak kezelését, használatát, valamint az erőforrások rendszerezését. Inventory kapacitás : STR x 15
A tárgyakat megszerezheti  NPC-től vásárlással , vagy a Dungeon-ökben található ládákból. A láda egyszer nyitható és tipusától függően random a tartalma (1-5 tárgy) értékük:
Uncommon: max 10 g
Common: max 50 g
Rare: min 100 g max 400 g
Legendary: min 300 g 

Páncél:
Név Ár AC STR Lopakodás Súly
páncél nélkül - 10 + DEX módosító - - -
Könnyű páncél




Bélelt 5 g 11 + DEX módosító - Hátrány 8 lb
Bőr 10 g 11 + DEX módosító - - 10 lb
Szegecses Bőr 45 g 12 + DEX módosító - - 13 lb
Közepes páncél




Nyers Bőr 10 g 12 + DEX módosító (max 2) - - 12 lb
Láncing 50 g 13 + DEX módosító (max 2) - - 20 lb
Pikkely vért 50 g 14 + DEX módosító (max 2) - Hátrány 45 lb
Mellvért 400 g 14 + DEX módosító (max 2) - - 20 lb
Fél-Lemezvért 750 g 15 + DEX módosító (max 2) - Hátrány 40 lb
Nehéz páncél




Gyűrűs páncél 30 g 14 - Hátrány 40 lb
Lánc vért 75 g 16 15 Hátrány 55 lb
Splint 200 g 17 15 Hátrány 60 lb
lemezvért 1500 g 18
Hátrány 65 lb
Pajzs




Pajzs 10 g +2 - - 6 lb

Fegyverek:
Név Ár Sebzés Súly Tulajdonság
Egyszerű közelharci fegyverek



Bunkósbot 1 s 1d4 ütő 2 lb könnyű
Tőr 2 g 1d4 szúró 1 lb Kifinomult, könnyű, dobható(6/9)
Nagy Bunkósbot 2 s 1d8 ütő 10 lb Kétkezes
Kézifejsze 5 g 1d6 vágó 2 lb könnyű, dobható(6/9)
Gerely 5 g 1d6 szúró 2 lb dobható(6/9)
Könnyű kalapács 2g 1d4 ütő 2 lb Könnyű, dobható(6/9)
Buzogány 5 g 1d6 ütő 4 lb -
Bot 2  s 1d6 ütő 4 lb -
Sarló 1 g 1d4 vágó 2 lb Könnyű
Lándzsa 1 g 1d6 szúró 3 lb dobható(6/9)
Fegyvertelen támadás - 1 ütő - -
Egyszerű távolsági fegyverek



Számszeríj, könnyű 25 g 1d8 szúró 5 lb lövedék(16/28), kétkezes
Rövidíj 25 g 1d6 szúró 2 lb lövedék(16/28), kétkezes
Harcművészeti közelharci fegyverek



Csatabárd 10 g 1d8 vágó 4 lb -
Alabárd 20 g 1d10 vágó 6 lb nehéz, kétkezes
Nagybalta 30 g 1d12 vágó 7 lb nehéz, kétkezes
Pallos 50 g 2d6 vágó 6 lb nehéz, kétkezes
Dárda 20 g 1d12 szúró 6 lb nehéz, különleges
Hosszúkard 15 g 1d8 vágó 3 lb -
Morningstar 15 g 1d8 szúró 4 lb -
Rövidkard 10 g 1d6 vágó 2 lb Kifinomult, könnyű
Vívótőr 25 g 1d8 szúró 2 lb Kifinomult, könnyű
Csatakalapács 15 g 1d8 ütő 3 lb -
Harcművészeti távolsági fegyverek



Számszeríj, kézi 10 g 1d6 szúró 2 lb lövedék(8/20), könnyű
Számszeríj, nehéz 75 g 1d10 szúró 18 lb lövedék(20/35), nehéz, kétkezes
Hosszúíj 50 g 1d8 szúró 3 lb lövedék(25/40), nehéz, kétkezes

Loot:
Név Ár Súly Név Ár Súly
Abakusz 2 g 2 lb Sav 25 g 1 lb
Alkimista tűz 50 g 1 lb Alma 1 c 0.4 lb
Körte 1 c 0.5 lb Nyíl 1 g 1 lb
Nyílvessző 1 g 1.5 lb Kötél 4 c 1.5 lb
Antiszérum 50 g - Kristály 10 g 1 lb
Varázsgömb 20 g 3 lb Amulett 5 g 1 lb
Szentelt víz 25 g 1 lb Lámpa 5 s 1 lb
Gyertya 1 c - Kalapács 1 g 3 lb
Ásó 2 g 5 lb Varázskönyv 50 g 3 lb
Zsák 1 c 0.5 lb Vödör 5 c 2 lb
Doboz 5 g 25 lb Rúd 10 g 2 lb
Hús 5 g 4 lb Pálca 10 g 1 lb
Hátizsák 2 g 5 lb Vas golyó 1 g 2 lb
Hordó 2 g 70 lb Kosár 4 s 2 lb
Hálózsák 1 g 7 lb Csengő 1 g -
Takaró 5 s 3 lb Könyv 25 g 5 lb
Toll 2 c - Lámpás 10 g 2 lb
Tinta 10 g - Papír 2 c 1 lb
Acél rúd 5g 10 lb Vas rúd 2 g 10 lb
Réz rúd 3 g 10 lb Titánium rúd 8 g 10 lb
Ezüst rúd 6 g 10 lb Rubin 4 g 0.05 lb
Smaragd 4 g 0.05 lb Jáde 2 g 0.05 lb
Gyémánt 10 g 0.05 lb Vérkő 1 s 0.05 lb
Ametiszt 3 g 0.05 lb Onix 2 g 0.05 lb
Holdkő 1 s 0.05 lb Malachit 3 g 0.05 lb
Borostyán 2 g 0.05 lb Zafír 4 g 0.05 lb
Lombik 1 g 0.5 lb Tündér por 10 g 0.02 lb
Tojás  2 c 0.04 lb Gyógynövények - -

Preconditions: A leltár ablak elérhető
Postconditions: A leltár elemei a játékos interakciói alapján frissülnek
Main Flow:
Alternate Flows:  Az inventory kapacítása(maximum: STR x 15) súlyhoz van kötve , ha megtelt a rendszer értesíti a játékost. 80%-tól csökken a mozgási sebesség, korlátozott műveletek(pl. nem lehet ugrani).
Exception Flows: Ha nem kompatibilis itemeket próbál használni, hibaüzenet jelenik meg.

3.9. Co-op

Leírás: A játék Co-op játékmenetet tartalmaz, így több játékos irányíthatja a különböző karaktereket
Preconditions: Egy második játékos helyileg csatlakozik a játékhoz
Postconditions: A játékkal co-op móddal játszanak
Main Flow:
Alternate Flows: A játékosok cserélhetnek tárgyakat, vagy átadhatják bizonyos karakterek irányítását
Exception Flows: Ha egy játékos váratlanul lecsatlakozik, újra csatlakozhat, vagy a host átveheti az irányítást.

3.10. Tábor és pihenő menü

Leírás: Lehetővé teszi a játékosok számára a pihenést, társakkal való interakció, és táborhoz kötött eseményekben való előrehaladás.
Képernyő jobb oldalán található a menürendszer, ha a csapat nincs harcban. Elteleportálhatnak a tábor map-ra

Short rest: Hp fele 1st és 2nd lvl spell slotok visszatöltődnek. Hasznláhtató 2x/long rest
Long rest: Hp és spell slotok visszatöltődnek, kondíciók törlődnek.80 Camp supply szükséges( Étel = 5 camp supply)

Preconditions:

Postconditions:
Main Flow:
Alternate Flows: Különleges események aktiválódhatnak a történet előrehaladása vagy a társkapcsolatok alapján.
Exception Flows: Nincs elegendő camp supply

3.11. Karakter mozgása és interakció

Leírás: Lehetővé teszi a játékosok számára, hogy mozgassák a karaktert a játék világában, és interakcióba lépjenek tárgyakkal, NPC-kkel vagy környezetekkel.
Preconditions: A játékos olyan helyen van, amely lehetővé teszi a mozgást.
Postconditions:
Main Flow:
Alternate Flows: Ha a játékos mozgás közben akadályba ütközik (pl. fal, ellenség), a rendszer egy másik műveletet kér.
Exception Flows: Ha a játékos olyan úti célt választ, amely nem érhető el, a rendszer figyelmezteti a játékost.

Harc helyzeten kívül, azaz felfedezésben fajtól függetlenül minden karakter és játékosnak a mozgási sebessége megegyezik, a játékosok mozgása nincsnek körökre osztva, így párhuzamosan és bármennyi utat képesek a karakterek megtenni. Három fajta mozgási tempó van, melyek sebessége és hatása különböző. Ezek:
A fent említett lehetőségek mind gyalog történnek, viszont a játékosnak lehetősége lesz állatok és járművek segítségével is utazni, ami még gyorsabb közlekedésben tud segíteni. Ezekért a lehetőségekért fizetni kell a játékban. A lehetőségek:
Végül lehetőség van gyorsutazásra is, ami az ismert helyekre képes elvinni pillanatok alatt. Csak kijelölt helyekre lehetséges. A gyorsutazásnak nincs ára.

A játékosok mozgásának lehetőségét, illetve sebességét a különböző környzeti tényezik határozzák meg. Kétfajta terület fajta van: egyszerű és durva terep.

Terület név
Terület típus
Hatása az összes tempóban
Köves/ föld utak
Egyszerű
Nincs
Nyílt terepek
Egyszerű
Nincs
Sziklás/ csúszós terep
Durva
50%-kal csökken az eredeti sebességhez képest
Épületben
Egyszerű
Nincs
Könnyű terepű barlangokban
Egyszerű
Nincs
Sűrű erdő
Durva
50%-kal csökken az eredeti sebességhez képest
Mocsár
Durva
50%-kal csökken az eredeti sebességhez képest
Jeges talaj
Durva
50%-kal csökken az eredeti sebességhez képest
Égő terület
Durva
50%-kal csökken az eredeti sebességhez képest, a karakter életerőt veszít
Rommal teli helyek
Durva
50%-kal csökken az eredeti sebességhez képest
Durva/ csúszós terepű barlangok
Durva
50%-kal csökken az eredeti sebességhez képest
Víz
Durva
Úszás
Városon belül
Egyszerű
Nincs

Ha a játékos állaton/ kocsin utazik, akkor is érvényesül a táblázatban szereplő történések. Kivétel az a fajta terület, ahol sebződés érhet, ott ezekkel a játékos nem képes áthaladni. Ezek a hatások a harc közben is érvényesek.

Bizonyos területeken a játékosnak nem elég, hogy csak sétálni tud, ezért a játékban vannak úgynevezett speciális mozgások. Ilyenek:
Fontos megjegyezni, hogy ezekből a területekből van Durvább terület típus is, ahol a táblázatban leírt hatások teljesülnek. A harc közben is elérhetőek ezek a mozgások.

Lesznek olyan helyzetek, amikor két terület nincs összekötve, azaz egy szakadék található, vagy esetleg esetleg egy magasabb helyekre nem lehet csak mászással feljutni. Ezen esetekre a játékosnak lehetősége lesz táv- és magas ugrásra. Ezek a tevékenységek csak egy helyből végezhetőek el.
Ez a két lehetőség harcban is elérhetőek.

A játékosok kalandozásaik során számos interakciókkal szembesülnek. Itt beszélhetünk csak NPC-ről, ellenfelekről(a harcrendszerben ezeknek a típusai részletezve vannak) és a környezettel való interakciókról. Az utóbbi kifejezetten fontos, mert a karakter mozgatását befolysolja. Az ajtó a karakter  tovább haladását jelenti kinyitásakor betöltés nélkül. Nagyobb területekre való belépés is interakciónak számít, de ilyenkor külön be kell tölteni a területet, azaz töltőképernyő lesz. A környezttel való interakció a következő pontban van kifejtve jobban. Itt a csak azokat tárgyaljuk, amik közvetlenül a karakter mozgását befolyásolják. Ezek:

3.12. Környezettel való interakció

Leírás: Lehetővé teszi dinamikus módon az elemekkel történi interakciót (csapdák, ládák, rejtvények, fák stb)
        Tárgyak mozgatása maximum STR x 15 x 2 súlyig
Preconditions: A játékos interaktív objektumok vagy funkciók hatókörén belül van.
Postconditions: A környezet reagál a játékos döntései alapján
Main Flow:
Alternate Flows:
Exception Flows: Ha az objektumh hibás vagy a hozzáférés akadályozott, a rendszer visszajelzést ad, és megakadályozza az interakciót.

3.13. Cinematic

Leírás: Lehetővé teszi a filmes jeleneteket.
Preconditions: A játékos egy bizonyos ponthoz érkezett
Postconditions: A cinematic lejátszódott
Main Flow: A cinematic a történet kontextusa alapján lejátszódik
Alternate Flows: Egy előre meghatározott gomb megnyomásával átugorható
Exception Flows: Ha probléma van a cinematic lejátszással, a rendszer átugrik a játékmenetre.

3.14. Térkép és navigáció

Leírás: lehetővé teszi a játékosoknak navigációt, küldetéskövetéshez és útpontok beállításához.
A játékos Dungeon-ökben mozog.


Preconditions: A játékos megnyitja a térképet
Postconditions: A játékos felfedezési állapota frissült
Main Flow:
Alternate Flows: Gyors utazás a felfedezett helyekre.
Exception Flows: Ha a történet korlátozza a mozgást (pl. lezárt területek),  a rendszer értesíti a játékost.

3.15. Kereskedés és csere rendszer

Leírás: Lehetővé teszi a játékosoknak , hogy NPC-kkel kereskedjenek, tárgyakat cseréljenek
Valuta átváltási ráta:
Pénz c s g
Réz 1 1/10 1/100
Ezüst 10 1 1/10
Arany 100 10 1

Preconditions:
Postconditions: A játékos új tárgyakat vagy pénzt szerzett
Main Flow:
Alternate Flows:
Exception Flows: Ha a játékosnak nincs elég pénze a tranzakció végrehajtásához, a rendszer értesíti a játékost.

3.16. Tárgy készítés és fejlesztés

Leírás: Lehetővé teszi a játékosoknak, hogy az anyagokat kombinálva új felszerelést készítsenek vagy meglévő tárgyakat javítsanak

(TBA, vagy kiszedjük)

Preconditions: A játékos rendelkezik a megfelelő itemekkel
Postconditions: A játékos vagy új felszerelést hoz létre, vagy javítja a meglévő elemeket
Main Flow:
Alternate Flows: Egyes fejlesztések bizonyos skill checket igényelhetnek
Exception Flows: Ha a játékosnak nincs elegendő anyaga a készítéshez vagy fejlesztéshez, a rendszer figyelmezteti a játékost.

3.17. Kamera mozgás

Leírás: A játékosok úgy állíthatják be a kamerát, hogy különböző szögekből és távolságokból lássák a környezetet
Preconditions: A játék felfedező vagy combat módban van.
Postconditions: A látószög vagy a nagyítás mértéke a játékos beállításainak megfelelően frissül.
Main Flow:
Alternate Flows: A játékos rögzítheti a kamerát a karakterhez
Exception Flows: Egyes jeleneteknél korlátozott a kameranézet a drámai hatás érdekében.

3.18. Társak Approval rendszere

Leírás: Nyomon követi a társak jóváhagyási értékét a játékosok döntései alapján, egyedi párbeszédeket, romantikus lehetőségeket és reakciókat nyit meg.

(TBA, vagy kiszedjük)

Preconditions: Egy társ jelen van, és a játékos jelentős történeti vagy erkölcsi döntéseket hoz.
Postconditions:
Main Flow:
Alternate Flows:
Exception Flows:

3.19. Dinamikus események és időjárás

Leírás: Lehtővé teszi a dinamikus eseményeket és a változó időjárási viszonyok kezelését a játékon belül
Preconditions: A játékos aktív játékkörnyezetben van, ahol dinamikus események és időjárás fordulhat elő.
Postconditions: A játék környezete tükrözi a frissített időjárási viszonyokat, és dinamikus eseményeket indít el
Main Flow:
Alternate Flows: Az NPC-k eltérően reagálhatnak a változó időjárási körülményekre
Exception Flows:

3.20 Lények

A lényekhez  az ellenfelek tartoznak, amelyekkel a játékos találkozik harcnál. Ellenfél lehet:

Név
AC
Életerő
Sebesség
STR
DEX
CON
INT
WIS
CHA
Képesség, tulajdonság
Denevér
12
1
1,5 m  repülés 9 m
2
15
8
2
12
4
Tapasztalat pont: 10
blindsight(látükörön kívűl is észleli) 3m,
passzív perception(lehetővé teszi a lények számára, hogy felismerjék a látókörében lévő dolgokat anélkül, hogy ability checket hajtana végre.) 11
Keen Hearing: Előnye van WIS checkben
Harapás: Közelharci támadás, 1,5 m hatótáv, 1 szúró sebzés, 1 ellenfélre
Fekete Medve
11
19
12 m, mászás 9 m
15
10
14
2
12
7
Tapasztalat pont: 100
+3 Perception
Keen Smell: Előnye van WIS checknél
Multiattack: Kettő támadást csinál, egyet harapással, egyet karmolással
Harapás: Közelharci, 1,5 m hatótáv, 5 szúrós ebzés, 1 ellenfélre
Karmolás: 1,5 m hatótáv, 7 vágó sebzés, 1 ellenfélre
Vaddisznó
11
11
12 m
13
11
12
2
9
5
Tapasztalat pont: 50
passzív Perception 9
Charge: Ha legalább 6 m távot megy egy lény felé mielőtt egy agyar támadással megüti, akkor plusz 3 vágó sebzést kap az ellenfél, illetve egy 11 STR check is lesz, ami ha nem sikerül -> prone
Relentless: Ha az életereje 0-ra esik, de a sebzés nem több, mint 7, vagy nem kritikus sebzés, akkor az életereje ahelyett 1-ra esik.
Agyar: 1,5 m hatótáv, 4 vágó sebzés, 1 ellenfélre
Barna medve
11
34
12 m, mászás 9 m
19
10
16
2
13
7
Tapasztalat pont: 200
A harapás 8 szúró, a karmolás 11-es vágó sebzést ad,. Azon kívűl megegyezik a fekete medvével
Macska
12
2
12 m, mászás 9 m
3
15
10
3
12
7
Tapasztalat pont: 10
+3 Perception és +4 Stealth,
passzív Perception 13
Keen smell
Karmolás: 1,5 m hatótáv, 1 vágó sebzés, 1 ellenfélre
Óriás kígyó
12
13
9 m
15
14
12
1
10
3
Tapasztalat pont: 50
blindsight(látókörön kívűl is észleli) 3 m,
passzív perception 10, 
Harapás: 1, 5 m hatótáv, egy lény, 5 szúró sebzés
Szorítás: 1,5 m hatótáv, egy lény, 6 ütő sebzés, illetve az ellenfél el van fogva(grapple). Amíg ez fenn áll, addig nem tud szorítani egy másik ellenfelet.
Krokodil
12
19
6 m, úszás 9 m
15
10
13
2
10
5
Tapasztalat pont: 100
+2 stealth,
passzív észlelése 10,
Harapás: 1,5 m hatótáv egy ellenfélre, 7 szúró sebzés és az ellenfél grapple állapotba van, amíg ez fenn áll, addig másik ellenfelet nem tud harapni.
Szörnyű farkas
14
37
15 m
17
15
15
3
12
7
Tapasztalat pont: 200
+3 perception, +4 stealth
Passzív perception 13
Keen Hearing, Keen Smell
Falka taktikája: Előnye van támadásdobásokon, ha az ellenfél 1,5 m távolságban van legalább ez egyik farkas társától és az nem cselekvésképtelen.
Béka
11
1
6 m, úszás 6 m
1
13
8
1
8
3
Tapasztalat pont: 0
+1 perception, +3 stealth
Éjellátás 9m-ig, passzív perception 11
Képes 3 m távolságra és 1,5 m magassába ugrani
Óriási sas
13
26
3 m, 24 m repülés
16
17
13
8
14
10
Tapasztalat pont: 100
+4 Perception
Passzív perception 14,
Intelligenciájából adódóan képes általános nyelvezetet megérteni, de nem képes beszélni.
Keen Sightl.
Multiattack: csőrével és karmával.
Csőr: 1,5 m hatótáv. Találatkor 6 szúró sebzés, egy célpont.
Karom: 1,5 m hatótáv, egy célpont, találatkor 10 vágó sebzés
Óriás pók
14
26
9 m, 9 m mászás
14
16
12
2
11
4
Tapasztalat pont: 200
+7 stealth,
blindsight 3 m
éjellátás 18 m
passzív perception 10.
Képes durva terepen mászni, illetve fejjel lefelé is anélkül, hogy ability check kéne, Ha az ellenfél belelép a hálójába, akkor egyből tudja a pontos helyét(Web Sense). A hálón közlekedés nem lassítja le(Web walker).
Harapás: 1,5 m hatótáv, egy lényre, 7 szúró sebzés, sikertelen mentődobás esetén 9 méreg sebzés
Web: Távolsági, 9/18 m, egy lényre. Találatkor a célpont nem képes mozogni. Action-ért 12STR check-el kiszabadulhat. A háló támadható(AC 10, 5 életerő, tűzre gyenge, immunis az ütő, méreg sebzésre).
Sólyom
13
1
3m , repülés 18 m
5
16
8
2
14
6
Tapasztalat pont: 0
+4 perception,
passzív perception 14.
Keen Sight,
Karmok( 1,5 m, egy célpont, 1 vágó sebzés)
Alakváltó
13
10
6 m, 12 m repülve
Patkényként:  6 m,
Hollóként: 6 m, 18 m repülés
Pókként: 6 m, 6 m mászás
6
17
13
11
12
14
Tapasztalat pont: 200
+4 percpetion, +3 Insight, +4 persuasion, +5 stealth
Ellenállás: fagy, ütő, szúró, vágó sebzés nem mágikus fegyverekből
Immunis: tűz, méreg
36 m éjjellátás, 11 passzív perception
Intelligenciája miatt beszéli az általános nyelvezetet
Alakváltás: patkány, holló, pók és ördög. Statja marad, de a támadások különböznek, illetve  a felszerelések nem alakulnak át. Legyőzésekor visszavált ördögre.
Devil's Sight: A varázslatból jövő sötétség nem akadályozza az éjjelátást
Varázs ellenállás: Előnye van a mentésdobásoknál a varázslatok ellen.
Csípés(vagy harapás): Közelharci, 1,5 m hatótáv, egy lény, 5 szúró sebzés, az célpontnak 11 CON mentésdobásra fele annyit méreg sebzést kap, sikertelenségkor 10-et.
Láthatatlanság. Láthatatlan addig, míg nem támad, az is láthatatlan, amit cipel, ha az érintkezik vele.
Pseudodragon
13
7
4 m, repülés 18 m
6
15
13
10
12
10
Tapasztalat pont: 50
+3 perception, +4 Stealth.
Blindsight 3 m-re, éjjellátás 18 m-re, passzív perception 13
Érti az általános nyelvet, de nem beszéli,
Keen Senses: WIS check előny
Varázslatra ellenállás: Előny varázslat elleni mentődobásokra
Limitált telepátia: Egyszerű ötleteket, érzelmeket és képeket tud telepatikusan kommunikálni bármilyen lénnyel, ami 30 m távon belül van, és képes érteni a nyelvet.
Harapás: 1,5 m hatótáv, egy ellenfél, 4 szúró sebzés
Csíps: 1,5 m, egy lény, 4 szúró sebzés, sikertelen 11CON mentődobás esetén eszméletét veszti
Holló
12
1
3 m, 15 m repülés
2
14
8
2
12
6
Tapasztalat pont: 0
+3 perception, passzív perception 13,
Képes mimikálni egyszerű hangokat, mint a suttogást, baba sírást, csipogást. 10WIS check szükséges rájönni
Csőr: 1,5 m, egy célpont, 1 szúró sebzés
Patkány
10
1
6 m
2
11
9
2
10
4
Tapasztalat pont: 0
Éjellátás 9 m, passzív észlelés 10,
Keen Smell
Harapás: 1,5 m, egy célpont, 1 szúró sebzés
Csontváz
13
13
9 m
10
14
15
6
8
5
Tapasztalat pont: 50
Gyenge(x2sebzés): ütő sebzés
Immunis: méreg
Éjellátás 18 m, passzív észlelés 9
Rövidkard: 1,5 m, egy célpont, 5 szúró sebzés
Rövidíj: 24/97 m, egy célpont, 5 szúró sebzés
Tündér
15
2
3 m , repülés 12 m
3
18
10
14
13
11
Tapasztalat pont: 50
+3 perception, +8 Stealth( ha repül, akkor hátrány)
Passzív perception 13
Hosszúkard: 1,5 m, egy célpont, 1 vágó sebzés
Rövidíj: 12/48 m, egy célpont, 1 szúró sebzés.10CON sikertelen mentődobás esetén eszméletlen
Láthatatlanság
Zombi
8
22
6 m
13
6
16
3
6
5
Tapasztalat pont: 50
Immunis: méreg
Éjellátás 18 m, passzív perception 8
Undead Fortitude: Ha a sebzés 0-ra viszi a zombi életerejét, akkor 5CON mentődobás. Siker esetén 1HP-n lesz

3.21. Kampányszerkesztő

Leírás: Lehetővé teszi a játékosok számára, hogy létrehozzanak-, módosítsanak-, megoszthassanak egyedi kampányokat a játék belüli eszközök segítségével
Preconditions: A játékos a main menu-ből eléri a kampányszerkesztőt
Postconditions: Az új kampány vagy módosítás mentésre kerül, és elérhető tesztelésre vagy megosztásra.
Main Flow:
Alternate Flows: A játékos tesztelni tudja a kampányt a véglegesítés előtt
Exception Flows: Ha a kampány logikai hibákat tartalmaz a rendszer felszólítja a játékost

4. Használhatóság

A TTT betanulási ideje, funkcióinak teljes megismerése és elsajátítása a játék stílusából és komplexitásából adódóan hosszabb időt vehet igénybe. Ebből kifolyólag a kezdő és gyakorlott (akik már rendelkeznek jelentős CRPG tapasztalattal) játékosok betanulási ideje között jelentős különbség lehetséges: A játékos egy adott tevékenységet, például harcot a jelenlegi módszerrel, függően, hogy mennyire tér el a megszokott módszerektől más-más idő alatt lesz képes végrehajtani. A TTT interfésze és irányítási mechanikái az ipar íratlan konvencióit követik, így az előző példánál maradva egy harc lebonyolítása az apróbb különbségek megszokása után átlagosan 15-20 percet vehet igénybe.
Haladó játékosoknál lehetséges, hogy a folyamat némivel (5-10 perc) rövidebb lehet, amit az interfész használatában való jártasságuk tesz lehetővé.
A fejlesztendő rendszernél az cél, hogy gyors és könnyen használható legyen, a felhasználók ne töltsenek felesleges időt a harchoz szükséges információk keresésével.

A gyorsabb betanuláshoz többféle segítséget is tervezünk implementálni, hogy a műfajban nem jártas, új játékosok is könnyebben meg tudják érteni és el tudják sajátítani a játékot. Nem tervezzük a játékost elárasztani ezekkel, ugyanis fontos eleme a szoftvernek az, hogy a felhasználó teljesen szabad, a világ (és ebből adódóan a rendszerek különlegest tulajdonságainak) felfedezése rá vár. Viszont az új játék indítása során elérhető lesz egy opció, amivel bekapcsolhatóak lesznek a játékba épített tippek. Ezek a végigjátszás során a történettel haladva megjelenek az adott szituációhoz. Ezek a tippek leírják majd, hogy a mozgatása a karakternek, a harcrendszer, stb. hogyan történnek, így segítve az új játékosokat a megértésben. Egyéb betanulási lehetőséget nem nyújtunk.

Ahogyan korábban is említésre került a felhasználói felület sok esetben hasonló lesz az eddig ismert CRPG játékok interfészeihez a könnyebb áttérés érdekében. Eltérések főként a mechanikák komplexitásában lesz, mivel ezek sokkal részletesebb kidolgozást kapnak. Itt például a karakteralkotásra, fejlődésrendszerre érdemes gondolni, ezen felül a játék szabályrendszerét is próbáljuk a D&D ötödik kiadásának szabályaihoz hűen megalkotni.

5. Megbízhatóság

A játékkal szembeni megbízhatóság egy kulcsfontosságú része a fejlesztésnek. A teljesítmény mellett ez határozza meg, hogy a játékunk mennyire stabil működésű. Fontos, hiszen ha nem megfelelő, akkor azt a piaci kereslet bánja.

1. Rendelkezésre állás: Ez a rész elsősorban az online módra vonatkozik, de mivel a játékunkba ilyen nincs beépítve (lokális szerver alapú Co-op lesz elérhető csak), sok része a játékot nem határozza meg. Viszont itt is van egy-két megkötés, amit be kell tartani, mert a játék működését az befolyásolja:
2. MTBF - Hibák között eltelt átlgaos idő: Ennek a követelménynek a játék összetettségéből adódóan nagyon nehéz megfelelni, de még is alapvető és elegedhetetlen, ezáltal meg kell neki felelnünk. Az MTBF határozza meg a játék stabilitását, szóval a célunk a játékban előforduló hibák (pl. fagyások, összeomlások) minimalizálása. Figyelembe kell venni kell venni, hogy a véletlenszerű események, mint mondjuk a harcok, illetve az AI ezt az átlagot nagyon ronthatja. A legkritikusabb hibáknál célunk, hogy átlagosan 500 óra teljen el, míg a gyakoribb hibáknál, amiket nehéz kiküszöbölni ez az átlagos idő ne legyen kevesebb, mint 50 óra.

3. MTTR - Javítás átlagos ideje: Ha esetleg mégis előfordulna valami hiba, amit véletlen, vagy visszajelzések által felfedeztünk, akkor fontos, hogy ezt minél hamarabb lereagáljuk és javítsuk. Ha felfedeztünk egy kritikus hibát, az átlagosan 2-3 napon belül javítanunk kell, vagy gyorsabban, amit utána ki is kell küldenünk frissítésként minél hamarabb. Kevésbé fontos hibáknál, ami a játék folytatását nem akadályozza várhatóan kb 2-3 hetenként javítunk több ilyen hibával együtt, amit utána fogunk frissítésként kiadni.

4. A rendszer eredményeinek pontossága és felbontása: Az ezzel kapcsolatos követelmények főként a harci mechanikákra, AI viselkédésére és különböző számításokra (például sebzés és harcrendszer) irányul. Ezek szabályok alapján működnek, amik hibája, rossz kialakítása a játékélményt rontják, esetleg adott pillanatban lehetetlenné teszik a haladást. Ezek pontossága egy fontos cél számunkra, amit hiba nélkül szeretnénk megvalósítani. Itt szeretnénk 1-2 esetet megmutatni a felbontásra:



6. Teljesítmény

A játéktól szigorú elvárások vannak a teljesítménnyel kapcsolatban, ugyanis ez befolyásolja a játékélményt, a játék elérhetőségét is, mivel ha a játék nem képes elfutni gyengébb hardvereken is, akkor sokkal kevesebb játékost tudunk megfogni. Ezáltal a piaci sikeresség is nem lesz olyan jó.
Az alábbi pontokban kifejtjük milyen elvárásaink is vannak ezzel kapcsolatban:

1. Teljesítmény jellemzők:
    Stabilitás: A játék során minimálisra kell csökkenteni a hibákat, fagyásokat és összeomlásokat. A felhasználóknak problémamentes, zökkenőmentes játékmenetet kell biztosítani a teljes játékidő alatt
    FPS: A cél az, hogy a játék stabilan fusson legalább 60 FPS-sel az előre meghatározott minimális rendszerkövetelményeken. Magasabb minőségű hardvereken akár 240 FPS vagy annál több is elérhető kell, hogy legyen, így akár magas képfrissítésben is képesek élvezni a játékot.
    Optimalizáció különböző hardvekonfigurációkra: A játékot úgy kell optimalizálni, hogy különböző hardvereken (gyengébb és erősebb konfigurációkon egyaránt) is megfelelően teljesítsen. Az alacsonyabb teljesítményű gépeken is fusson elfogadható grafikával és teljesítménnyel, míg a fejlettebb konfigurációk kiaknázhassák a legmagasabb grafikai beállításokat.

2. Válaszidők: Számos funkciónál a játékban figyelünk, hogy minél gyorsabb legyen a válaszidő, hogy a lehető legjobb élményt nyújthassuk.

    Töltési idő:
 A töltési idő minimalizálása az egyik fő cél. A játék elindításakor és a térképek közötti betöltéseknél a felhasználói élmény javítása érdekében a töltési idők ne haladják meg a 10 másodpercet. SSD-k használatával ez még inkább csökkenthető. Kifejezetten figyelünk azokra is, akik nem rendelkeznek elég erős hardverrel, mert lehet nekik nem áll rendelkezésre olyan méretű SSD, amire a játékot képesek telepíteni, így HDD-t kell használniuk. Itt kiemelünk pár fontos elemet, aminél a legfontosabb, hogy jó válaszidő legyen:
3. Áteresztőképesség: A játéknak képesnek kell lennie arra, hogy sok adatot, illetve műveletet kezeljen úgy, hogy a teljesítmény ne romoljon. Ide tartozik például:
4. Kapacitás: Nagyon fontos, hogy nagy mennyiségű adatot dolgozzon fel már csak a játék mérete miatt is, de skálázhatónak kell lennie, mert a játék folyamán ahogy a játékos halad, egyre több információnak kell letárolódnia. Egyidejűleg felhasználók száma ennél könnyebb megoldani, ugyanis a játékban csak Co-op van, amit lokális szerverrel a mentés tulajdonosa tart fent. Egy játékban maximum 4 fő lehet.

5. Korlátozott használhatóság idején elvárható mutatók: Mivel a játék nem igényel központi szerverekhez kapcsolódást a telepítésen kívűl, így ha telepítve van, a funkciók semmilyen esetben sem lesznek korlátozva.

6. Erőforrás igények: A játék futattásához szükséges meghatározni egy hardverkövetelményt, amin még garantált a a játék tervezett futási minősége. A modern játékokkal kapcsolatos követelmények teszik ezt indokoltá. Ennél gyengébb hardvereken a játék futásának megfelelő teljesítménye nem garantált. Ez a követelmény:

Minimum:

OS: Windows 10 64-bit

Processor: Intel I5 4690 / AMD FX 8350

Memory: 8 GB RAM

Graphics: Nvidia GTX 970 / RX 480 (4GB+ of VRAM)

DirectX: Version 11

Storage: 150 GB available space

Additional Notes: SSD required

Recommended:

OS: Windows 11 64-bit

Processor: Intel i7 8700K / AMD r5 3600

Memory: 16 GB RAM

Graphics: Nvidia 2060 Super / RX 5700 XT (8GB+ of VRAM)

DirectX: Version 11

Storage: 150 GB available space

Additional Notes: SSD required

7. Támogatottság

7.1 Kódolási szabványok, elnevezési konvenciók

A programkódon több fejlesztő fog dolgozni, így kulcsfontosságú, hogy annak működése jól dokumentált legyen. Minden függvénynek beszédes nevet adunk, hogy az utánunk következő fejlesztő számára is könnyű legyen megérteni a kód működését. Fejlesztés közben minden összetettebb osztályról és függvényről dokumentációt hozunk létre: leírjuk milyen adattagokat kezelnek, mi a fő funkciójuk, esetleges fő- és mellékhatásaikat stb. Mivel a játékhoz szeretnénk egy kampányszerkesztőt is készíteni, ezért imperatív, hogy elkerüljük a kemény kód alkalmazását.

7.2 Hibajavítás

Mint azt számtalanszor láthattuk a videojáték-történelem során nincs olyan összetett rendszer, mely maradéktalanul túlélné az első találkozást a játékosokkal. Mivel a TTT játékmenet szempontjából rendkívül nyitott, ezért közel végtelen számú játékállapot érhető el. Fejlesztés során képtelenség mindet végigtesztelnünk, ezáltal borítékolható, hogy a felhasználók nem várt hatásokat fognak elérni játék során. Ezért szükséges a megjelenés utáni hibajavítás gördülékennyé tétele. A hibabejelentés és -javítás menete a következő:

  1. A játékon belül több menün belül is unintruzív módon elhelyezünk egy "Játékhiba bejelentése" gombot. Ha ez megnyomásra kerül a program egy bejelentő menüt jelenít meg a játékosnak, ahol leírhatja a hiba részleteit, valamint hogyan produkálta (vagy esetleg reprodukálta). A játékost megkérdezi a felület, hogy hozzájárul-e hardveres adataival a hiba javításához, majd végül a "Küldés" gombbal a játékos részéről befejeződik a hibabejelentés.
  2. A "Küldés" gomb megnyomása után a játék egy naplófájlt készít a játék jelenlegi állásáról és (ha a játékos beleegyezett) a hardverspecifikációkról. Ezt a naplófájlt a játék továbbítja a fejlesztőkhöz. 
    1. Internetkapcsolat hiánya esetén egy szimpla "Kérlek továbbítsd a játék alkönyvtárában található naplófájlt manuálisan!" hibaüzenetet kap a felhasználó.
    1. Ha a játék váratlanul összeomlik a program automatikusan létrehoz egy naplófájlt a főkönyvtárában.
  3. A naplófájl segítségével az ezért felelős fejlesztők javítják a hibát. A hibajavítás (patch) megjelenésének időpontja a hiba súlyosságától függ. Kisebb hibák esetén több hibajavítást eszközlünk egy patch-ben, melyek közt hosszabb időtartamok (napok vagy esetleg hetek, lásd feljebb) is eltelhetnek. Az esetleges kritikus hibákat legfeljebb napokon belül javítjuk.

8. Tervezési korlátozások

        1.  Moduláris felépítés:
            Az alkalmazásnak külön modulokra kell bontania a játékmenetet, grafikai renderelést, hangkezelést, adatkezelést és felhasználói felületet.
            Minden modul külön-külön fejleszthető és tesztelhető legyen.

        2. Programozási nyelv:
            A fejlesztés során a Monogame keretrendszer használatából adódóan a C# nyelvben programozunk.

        3. Használt fejlesztőeszközök:
             
Visual Studio, Blender, Photoshop, Paint.net, Ableton Live, Audacity, Git. A kesőbbi, a fejlesztés során felmerülő igények szerint a lista minimálisan, és csak ingyenesen használható szoftverekkel bővülhet.

        4. Újrafelhasználható elemek:
             A környezetek egy nagy 3D-s modell helyett sok, kisebb modellből épülnek fel, ezáltal csökkenthetjük a létrehozandó modellek számát és bármikor könnyen módosíthatunk már meglévő környezeteket.

        5. Fejlesztési módszertan:
               A fejlesztés agilis módszertan szerint alakul. Az agilis módszertan rugalmas, iteratív megközelítést biztosít, amely lehetővé teszi a folyamatos visszajelzést és a folyamatos fejlesztést.
                A játék fejlesztését kisebb, kezelhető részekre (sprint) bontja, így a csapat könnyen alkalmazkodhat a változásokhoz. A fejlesztés 2 nyomvonalat tartalmazhat:
                Feature-driven development (FDD):
A FDD az egyes játékelemek (funkciók) folyamatos fejlesztésére összpontosít, a csapat tagjai az egyes funkciók kidolgozására specializálódnak.
                Test-driven development (TDD):  
A TDD módszertan arra ösztönzi a fejlesztőket, hogy először teszteket írjanak, majd a teszteknek megfelelően fejlesszék a kódot.     

9. On-line dokumentáció és Help rendszer

A játékunkhoz létrehozunk egy weboldalt, továbbá hasznosítjuk a Steam online áruház beépített fórumfelületét. Míg ezek mind marketing, mind a játékunk közösségének építésében segítenek, fő céljuk a játékkal kapcsolatosan felmerülő problémák orvoslása és kérdések megválaszolása. A weboldalon részletes leírást biztosítunk a játékról és a rendszerkövetelményekről, a fórumon pedig létrehozunk egy külön részleget a játékhibák bejelentésére és a felhasználói visszacsatolásra. 

A játék kézikönyve (manual) elérhető lesz a weboldalon. A kézikönyv a szoftver alapvető működtetéséről, a világról, a háttértörténetről és a  tartalmaz információkat. 

10. Felhasznált kész komponensek

10.1 Monogame

A Monogame egy játékfejlesztésre tervezett ingyenes és nyílt C# keretrendszer. Mivel a Microsoft Public License-t használja, ezért nem szükséges szerzői jogdíjat fizetnünk. A licensz viszont előírja, hogy csak már lefordított kódot forgalmazhatunk, így a játék forráskódja zárt kell legyen. 

A Monogame weboldala: https://monogame.net/

11. Interfészek

11.1. Felhasználói interfészek

A játék felületei az átláthatóság és könnyű kezelhetőség érdekében ugyanazon sémára épülnek, az interfész alapelemei (gombok, mezők, ablakok stb.) azonos stílusúak. A víziódokumentum releváns részében megtalálhatóak az interfészek megjelenésére vonatkozó leírások.

A TTT főbb menüinek elrendezése kötött. A játékbeli interfészek és felületek egyes elemei viszont szabadon mozgathatóak a képernyőn: például egyes tárgyakat vagy kézségeket testreszabható gyorsgombokkal is elérhetünk. Amennyiben egy menü egy adott karakter valamely tulajdonságainak leírására vagy módosítására szolgál (felszerelés, karakterlap stb.) a könnyebb kezelés érdekében a játékos számára lehetséges kell legyen a gyors váltás a karakterek közt. A leglényegesebb követelmény, hogy bármely funkciót vagy képernyőt a lehető legkevesebb (maximum 5) kattintással vagy billentyűlenyomással (maximum 2) elérjük. 

11.2. Hardware interfészek

A hardverkövetelmények biztosítják a stabilitást és a kompatibilitást. A hardverkonfigurációk stabil játékmenetet biztosítanak a különféle rendszerek között, míg a HID lehetővé teszi a különféle játékosok preferenciáinak elérését.

- Minimális hardverkövetelmények: Azon hardverelemek összessége, amely a játék futtatásához szükségesek.
- HID (Human Interface Devices): Támogatja a kontrollert, a billentyűzetet és az egeret. Az egyéni leképezések a beállítások menüben testre szabhatók.
- Monitorok és kijelzők támogatása: A különböző felbontások támogatása egészen 4K-ig a mai igényeknek megelelően.
 

11.3. Software interfészek

A játék különböző szoftverrendszerekkel és platformokkal integrálható a funkcionalitás és az elérhetőség javítása érdekében.

- Steam integráció: Lehetővé teszi az eredmények elérését, a frissítéseket és a többjátékos beállítást a Steam hálózatán keresztül.
- MonoGame Framework: A Monogame biztosítja az alapvető játékmotort, amely kezeli a grafikus kimenetet, a fizikát és más háttérfolyamatokat.

11.4. Kommunikációs interfészek

A kommunikációs felületek biztosítják a játékosok közvetlen bevonását és a fejlesztők visszajelzését a report rendszeren keresztül,illetve a mutiplayer lehetőség biztosítását.

- Offline Play & Local Co-op: Nem igényel internetkapcsolatot, kivéve a frissítéseket. Többjátékos, helyi Co-op-ra korlátozva, osztott képernyős támogatással.
- Játékos támogatás: Steam közösségi fórumok és hivatalos támogatás a hibaelhárításhoz.
-Bug report csatornák: Játékon belüli hibajelentés képernyőképekkel és szöveges leírás támogatásával a problémák tisztázása érdekében.
- In-Game Chat: Lehetővé teszi a játékosok közötti kooperatív játékkommunikációt.

12. Alkalmazott szabványok

Games Rating Authority (GRA)
General Data Protection Regulation (GDPR)
OOP szabványok
C#
MonoGame

13. Mellékletek

Monogame licensz: https://github.com/MonoGame/MonoGame/blob/master/LICENSE.txt
D&D tartalmak forrása: https://orkerhulen.dk/onewebmedia/DnD%205e%20Players%20Handbook%20%28BnW%20OCR%29.pdf